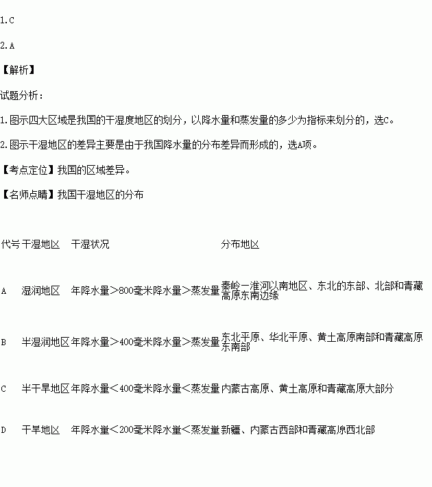
题目内容
图为我国某省区按某种自然指标划分出来的四大区域图,读图完成下列问题。
![]()
1.图中四大区域的划分指标最可能是( )
A.积温的多少 B.地形和土壤状况
C.降水量和蒸发量的关系 D.年太阳辐射量的多少
2.造成图中四大区域形成的因素是( )
A.降水由东南向西北递减 B.太阳辐射由南向北递减
C.地形南高北低 D.河流南多北少
练习册系列答案
相关题目
题目内容
图为我国某省区按某种自然指标划分出来的四大区域图,读图完成下列问题。
![]()
1.图中四大区域的划分指标最可能是( )
A.积温的多少 B.地形和土壤状况
C.降水量和蒸发量的关系 D.年太阳辐射量的多少
2.造成图中四大区域形成的因素是( )
A.降水由东南向西北递减 B.太阳辐射由南向北递减
C.地形南高北低 D.河流南多北少