题目内容
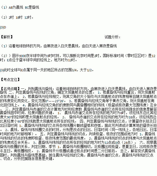
读下图(阴影部分表示黑夜),回答下列问题。
![]()
(1)分别写出图示中的晨线和昏线。
(2)图示时刻北京时间是________时,国际标准时间是________时;E点的地方时为_______时。
(3)此时全球与E点属于同一天的地区所占的范围是________。
A.等于1/2 | B.等于1/3 | C.小于1/2 | D.大于1/2 |
练习册系列答案
相关题目
题目内容
读下图(阴影部分表示黑夜),回答下列问题。
![]()
(1)分别写出图示中的晨线和昏线。
(2)图示时刻北京时间是________时,国际标准时间是________时;E点的地方时为_______时。
(3)此时全球与E点属于同一天的地区所占的范围是________。
A.等于1/2 | B.等于1/3 | C.小于1/2 | D.大于1/2 |