题目内容
读图,完成下列问题。
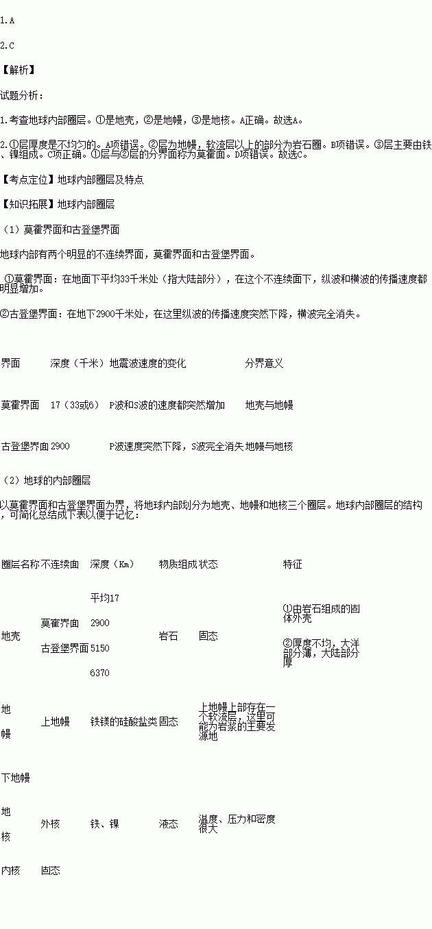
1.下图中①表示
![]()
A.地壳 B.上地幔 C.下地幔 D.地核
2.关于图2中各层的叙述,正确的是
A.①层厚度均匀
B.②层称为岩石圈
C.③层主要由铁、镍组成
D.①层与②层的分界面称为古登堡面
练习册系列答案
相关题目
题目内容
读图,完成下列问题。
1.下图中①表示
![]()
A.地壳 B.上地幔 C.下地幔 D.地核
2.关于图2中各层的叙述,正确的是
A.①层厚度均匀
B.②层称为岩石圈
C.③层主要由铁、镍组成
D.①层与②层的分界面称为古登堡面