ÌâÄ¿ÄÚÈÝ

ÔĶÁÏÂÁвÄÁÏ£¬»Ø´ðÎÊÌâ¡£

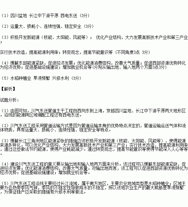
²ÄÁÏ1£º ´¨Æø¶«Ë͹¤³Ì¹ÜµÀ×ܳ¤2170¹«À×ÔÎ÷Ïò¶«¿çÔ½ËÄ´¨¡¢ÖØÇì¡¢ºþ±±¡¢½­Î÷¡¢°²»Õ¡¢½­ËÕ¡¢Õã½­¡¢ÉϺ£8¸öÊ¡ÊС£¹¤³Ì×ÜͶ×Ê626.76ÒÚÔªÈËÃñ±Ò£¬Ã¿ÄêµÄÊ䯸ÄÜÁ¦´ï120ÒÚÁ¢·½Ãס£

²ÄÁÏ2£º´¨Æø¶«Ë͹¤³ÌÖ÷¸ÉµÀʾÒâͼ¡£

£¨1£©´¨Æø¶«Ë͹ܵÀÖ÷¸É¹¤³ÌÎ÷ÆðÆÕ¹âÆøÌï¶«µ½ÉϺ££¬´©Ô½_____¡¢____Á½´óµØÐÎÇø£»ÑØÏßµÄÄÜÔ´¿çÇøÓòµ÷Å乤³Ì»¹ÓÐ_________________¡£

£¨2£©´¨Æø¶«Ë͹¤³ÌµÄÆðµãºÍÖյ㶼¿¿½ü³¤½­£¬µ«Ã»ÓвÉÈ¡³¤½­º½Ô˶ø²ÉÈ¡Á˹ܵÀÔËÊ䣬ÊÇÒòΪ¹ÜµÀÔËÊä_______________________________________________________________¡£

£¨3£©³ý¿çÇøÓò×ÊÔ´µ÷ÅäÍ⣬»º½â³¤½­Èý½ÇÖÞµØÇøÄÜÔ´½ôÕŵĴëÊ©»¹ÓУº___________________________________________________________________¡£

£¨4£©´¨Æø¶«Ë͹¤³ÌÊôÎ÷Æø¶«Ê乤³ÌµÄÓлú×é³É²¿·Ö£¬·ÖÎö½¨Éè´¨Æø¶«Ë͹¤³ÌµÄÒâÒ壺

___________________________________________________________________¡£

£¨5£©¹¤³ÌÑØÏßµÄÖ÷ҪũҵµØÓòÀàÐÍÊÇ___________,ũҵÉú²úµÄ×î´óÍþвÊÇ______,Ϊ±£Ö¤ÎȲúÓ¦²ÉÈ¡µÄ´ëÊ©ÓÐ_______________¡£

Á·Ï°²áϵÁдð°¸
Ïà¹ØÌâÄ¿

Î¥·¨ºÍ²»Á¼ÐÅÏ¢¾Ù±¨µç»°£º027-86699610 ¾Ù±¨ÓÊÏ䣺58377363@163.com

¾«Ó¢¼Ò½ÌÍø