ÌâÄ¿ÄÚÈÝ

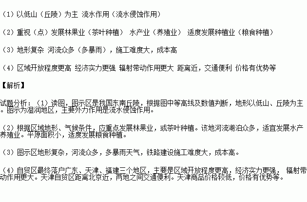
ÏÂͼÊÇÎÒ¹ú¶«ÄÏÑØº£Ä³ÇøÓòͼ£¬¶ÁͼÎIJÄÁÏ£¬»Ø´ðÎÊÌâ¡£

2015Äê4ÔÂ21ÈÕ£¬Öйú¹ã¶«¡¢Ìì½ò¡¢¸£½¨×ÔÓÉóÒ×ʵÑéÇøÍ¬²½¹ÒÅÆ³ÉÁ¢¡£¡°×ã²»³öÇø£¬¹º±éÈ«Çò¡±¡£2016ÄêºïÄê´º½ÚÆÚ¼ä£¬Ìì½ò×ÔÃ³ÇøÅ·ÖÞóÒ×ÖÐÐÄÖ±ÏúµÄ¡°ÑóÄê»õ¡±Êܵ½¹ã´ó¾©¿ÍÇàíù¡£

£¨1£©ÃèÊöͼÖнµØµØÐεÄÖ÷ÒªÀàÐͲ¢ËµÃ÷ÐÎ³ÉÆäµØ±íÐÎ̬µÄÖ÷ÒªÍâÁ¦×÷Óá£

¡£

£¨2£©½áºÏͼÖÐÐÅÏ¢£¬Õë¶Ôµ±µØ¡°°Ëɽһˮһ·ÖÌµÄ»·¾³Ìص㣬Ϊ¸ÃÇøÓòÐγɺÏÀíµÄũҵ²úÒµ½á¹¹Ìá³ö¾ßÌ彨Òé¡£

¡£

£¨3£©Í¼ÖÐÌú·ΪÎÒ¹úÑØº£Ìú·¸ÉÏß¡£ÐÞ½¨¸Ã¶ÎÌú·Óöµ½µÄÀ§ÄÑÓÐÄÄЩ£¿

¡£

£¨4£©ÓëÆäËû¶«²¿Ñغ£Ê¡ÇøÏà±È£¬×ÔÃ³Çø×îÖÕÂä»§¹ã¶«¡¢Ìì½ò¡¢¸£½¨Èý¸öµØÇøµÄÔ­ÒòÖ÷ÒªÓÐÄÄЩ£¿Çë´ð³öÈýÌõ¡£ÊÔ½âÊÍÌì½òŷóÖÐÐÄÎüÒýÖÚ¶à±±¾©¿ÍÁ÷µÄÁ½ÌõÀíÓÉ¡£

Âä»§Ô­Òò£º

¡£

ÎüÒýÀíÓÉ£º

¡£

Á·Ï°²áϵÁдð°¸
Ïà¹ØÌâÄ¿

Î¥·¨ºÍ²»Á¼ÐÅÏ¢¾Ù±¨µç»°£º027-86699610 ¾Ù±¨ÓÊÏ䣺58377363@163.com

¾«Ó¢¼Ò½ÌÍø