题目内容
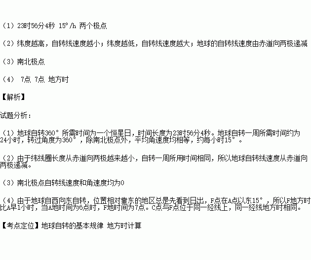
读“地球自转角速度和线速度图”,回答下列问题。
![]()
(1)地球自转一周360º所需要的时间是 ,地球自转的角速度大约是 ,除 外,各地角速度相等。
(2)自转线速度与纬度的关系是 ,原因是 。
(3)自转角速度和线速度都等于零的地点是 。
(4)当A地时间为6点时,F地时间为 点,C地时间为 点,可见同一经线上 相同。
练习册系列答案
相关题目
题目内容
读“地球自转角速度和线速度图”,回答下列问题。
![]()
(1)地球自转一周360º所需要的时间是 ,地球自转的角速度大约是 ,除 外,各地角速度相等。
(2)自转线速度与纬度的关系是 ,原因是 。
(3)自转角速度和线速度都等于零的地点是 。
(4)当A地时间为6点时,F地时间为 点,C地时间为 点,可见同一经线上 相同。