题目内容
根据材料,完成下列各题。
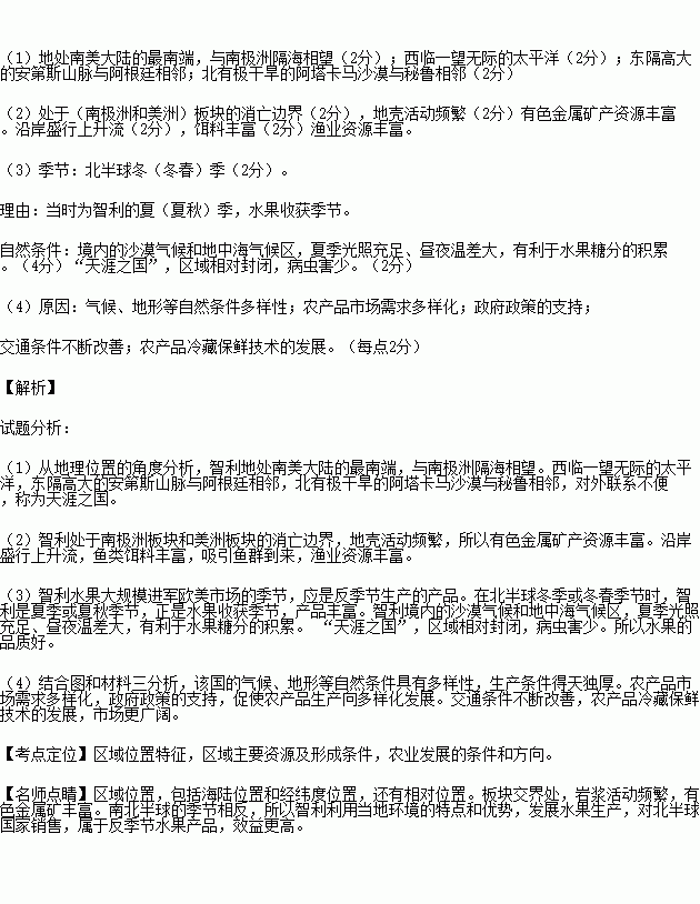
材料一 智利是世界上最狭长的国家。下图为智利示意图。
![]()
材料二 智利拥有非常丰富的矿产资源、森林资源和渔业资源。是世界上铜矿资源最丰富的国家,又是世界上产铜和出口铜最多的国家,享有“铜矿王国”之美誉。
材料三 2013年11月17日,首届“智利水果节”在上海开幕。智利拥有得天独厚的农业生产气候条件,盛产优质葡萄、蓝莓和车厘子,是中国重要的高端水果供应国。该国近年来农业生产走向多元化,产品主要销往美国、欧洲等北半球地区。
(1)智利人常称自己的国家为“天涯之国”。结合上图,从地理位置的角度分析这一说法的原因。
(2)结合所学知识,简述智利铜矿资源、渔业资源丰富的自然原因。
(3)结合材料三和所学知识,推断说明智利水果大规模进军欧美市场的季节。分析智利水果品质好的自然条件。
(4)结合所学知识,分析该国农业向多元化发展的优势条件有哪些。
练习册系列答案
相关题目
劳动参与率=(工作人数+正在找工作人数)/16岁以上人口数,它可反映潜在劳动者参与工作的意愿。下表为2010年亚洲四国劳动参与率数据,完成下列各题。
劳动参与率(%) | 女性劳动参与率(%) | |
中国 | 80.4 | 75.2 |
印度 | 57.7 | 30.3 |
越南 | 81.2 | 78.1 |
日本 | 74.1 | 63.2 |
1.下列说法正确的是( )
A.印度劳动人口少于越南
B.女性劳动参与率一般低于男性
C.劳动参与率与经济水平呈正相关
D.劳动参与率与经济水平呈负相关
2.对我国劳动参与率偏高的原因,推断合理的是( )
A.劳动力充足 B.人口老龄化严重
C.社会保障不够完善 D.劳动力素质较高