题目内容
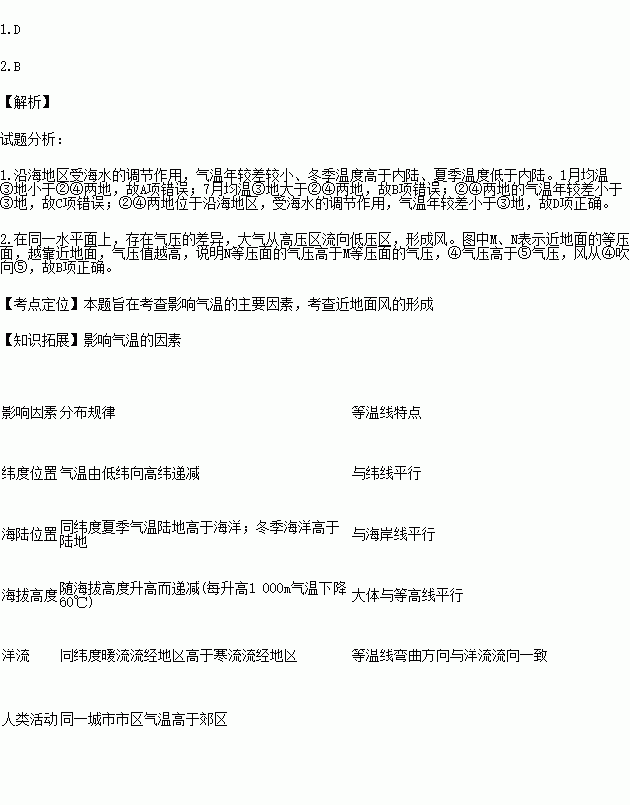
读沿某一理想大陆45°N所作的剖面示意图,回答问题。
![]()
1.关于图中①②③④各地气温变化的叙述,正确的是( )
A.1月均温③地大于②④两地 B.7月均温③地小于②④两地
C.②④两地的气温年较差大于③地 D.②④两地的气温年较差小于③地
2.若图中M、N表示近地面的等压面,则关于该季节的盛行风向,下列说法正确的是( )
A.②吹向① B.④吹向⑤
C.⑤吹向④ D.④吹向②
练习册系列答案
相关题目
根据下列材料,回答下列问题。
材料一:欧洲多瑙河流域示意图
![]()
材料二:多瑙河上游接纳了被誉为“滑雪天堂”的阿尔卑斯山区较多的河水,中、下游流经地区经济发达,并以铁门为界。
材料三:下表为图中三座城市降水量统计表(单位:毫米)。
1月 | 2月 | 3月 | 4月 | 5月 | 6月 | 7月 | 8月 | 9月 | 10月 | 11月 | 12月 | |
甲城 | 106.4 | 95.1 | 105.8 | 85.3 | 75.6 | 53.2 | 26.8 | 80.8 | 98.6 | 153.0 | 110.5 | 81.1 |
乙城 | 49.3 | 44.4 | 49.5 | 58.8 | 70.7 | 90.4 | 66.4 | 51.2 | 51.4 | 40.3 | 54.3 | 57.5 |
丙城 | 32 | 31 | 29 | 38 | 55 | 63 | 52 | 51 | 40 | 33 | 52 | 40 |
(1)说出多瑙河在丙城干流段冬季至春季径流量总体变化的特点,并分析原因。
(2)分析铁门附近建水电站的有利条件。