ÌâÄ¿ÄÚÈÝ

ÔĶÁͼÎÄ×ÊÁÏ£¬Íê³ÉÏÂÁÐÒªÇó¡£

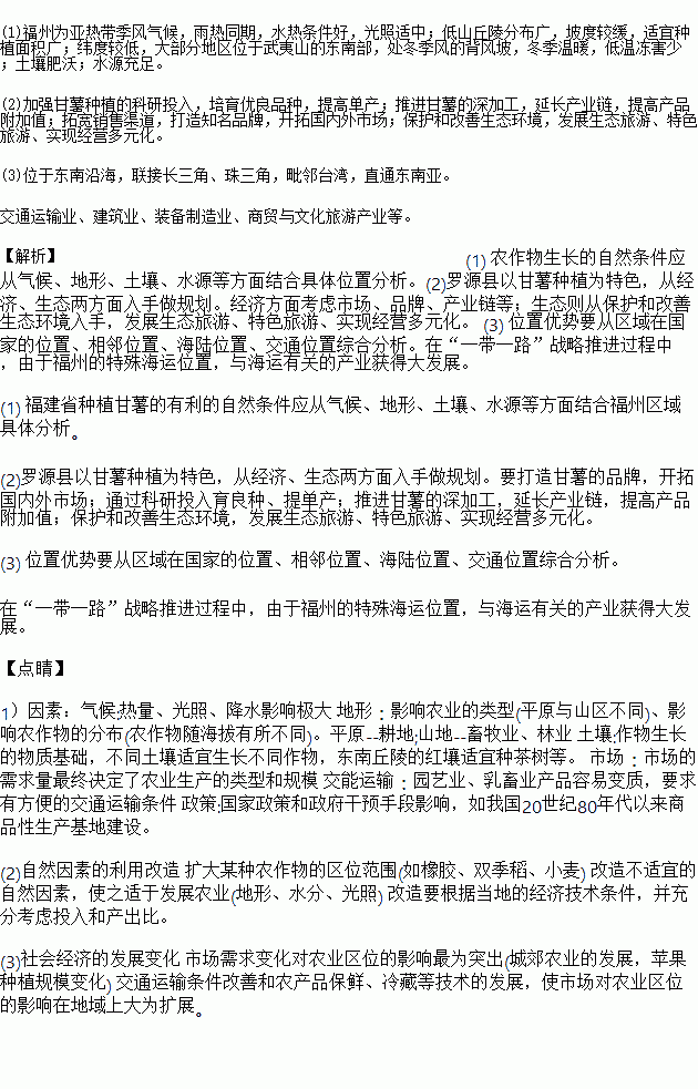
¸ÊÊí£¨ÌðÊí£©Êôϲ¹âµÄ¶ÌÈÕÕÕ×÷ÎÐÔϲΣ¬²»Äͺ®£¬¸ùϵ·¢´ï£¬½ÏÄͺµ£¬¶àÉúÓÚº£°Î600mÒÔϵÄɽÆÂÏ¡Êè¹à´Ô»ò·±ßÑÒʯ·ìÖС£¸£½¨Ê¡ÊÇÈ«¹ú×îÔçÖÖÖ²¸ÊÊíµÄµØÇø£¬ÓÐ400¶àÄêµÄÖÖÖ²ÀúÊ·¡¢ÓƾõÄÖÖÖ²´«Í³ÓëÏû·Ñϰ¹ß¡£¸ÊÊíµÄÖÖÖ²Ãæ»ýÓë²úÁ¿½ö´ÎÓÚË®µ¾£¬Îª¸£½¨Ê¡µÚ¶þ´óÁ¸Ê³×÷ÎÖ÷ÒªÖÖÖ²ÇøÓòΪÃöÄÏ¡¢Ãö¶«ºÍÃöÎ÷¡£ÆäÖÐÒÔÃö¶«ÄÏÑØº£µÄ¸£ÖݵȵØÉú²ú×î¾ß´ú±íÐÔ¡£ÏÂͼÖÐaͼʾÒ⸣½¨Ê¡µÄλÖúͷ¶Î§£¬bͼʾÒ⸣ÖÝÊжàÄêÆ½¾ùÆøÎºͽµË®Ô·ÖÅäͼ¡£

(1)½áºÏͼÎIJÄÁϺÍËùѧ֪ʶ£¬·ÖÎö¸£½¨Ê¡ÖÖÖ²¸ÊÊíµÄÓÐÀûµÄ×ÔÈ»Ìõ¼þ¡£

(2)2016Äê11ÔÂ5ÈÕ£¬¸£ÖÝÊÐÂÞÔ´ÏØ¾Ù°ìÊ×½ì¸ÊÊí½Ú£¬×ÅÁ¦´òÔì¸ÊÊíÌØÉ«Å©Òµ¡£ÇëΪÒÔ¸ÊÊíÖÖÖ²ÎªÌØÉ«µÄÂÞÔ´ÏØ¾­¼Ã½øÒ»²½·¢Õ¹Ìá³ö½¨Òé¡£

Ëæ×Źú¼Ò¡°Ò»´øÒ»Â·¡±Õ½ÂÔµÄÖð²½Íƽø£¬Ò²¸ø×÷Ϊº£ÉÏË¿³ñÖ®Â·ÖØÒª·¢Ï鵨µÄ¸£ÖÝ´øÀ´¿çÔ½·¢Õ¹µÄ»úÓö¡£2015Äê4ÔÂ21ÈÕ£¬¸£½¨£¨¸£ÖÝ£©×ÔÓÉóÒ×ÊÔÑéÇøÕýʽ³ÉÁ¢¡£×÷Ϊ¹úÎñԺȷ¶¨µÄ21ÊÀ¼Íº£ÉÏË¿³ñ֮·ºËÐÄÇø£¬¸£½¨Ê¡»ý¼«ÍØÕ¹Óë21ÊÀ¼Íº£ÉÏË¿³ñÖ®Â·ÑØÏß¹ú¼ÒºÍµØÇøµÄ¾­Ã³ºÏ×÷£¬½øÒ»²½ÓÅ»¯¸£½¨¶ÔÍ⿪·Å¸ñ¾Ö¡£

(3)¼òҪ˵Ã÷¸£ÖÝÊÐÉèÁ¢×ÔÓÉóÒ×ÊÔÑéÇøµÄλÖÃÓÅÊÆ£¬²¢ÍƲâÔÚ¡°Ò»´øÒ»Â·¡±Õ½ÂÔÍÆ½ø¹ý³ÌÖи£ÖÝÊÐÓÐÄÄЩÐÐÒµ½«Ó­À´¸ü¶àµÄ·¢Õ¹»úÓö¡£

Á·Ï°²áϵÁдð°¸
Ïà¹ØÌâÄ¿

Î¥·¨ºÍ²»Á¼ÐÅÏ¢¾Ù±¨µç»°£º027-86699610 ¾Ù±¨ÓÊÏ䣺58377363@163.com

¾«Ó¢¼Ò½ÌÍø