题目内容
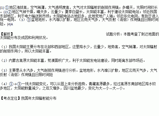
读我国年太阳辐射能分布区图,完成下列问题。
![]()
(1)①地区太阳能丰富的主要原因是什么?
(2)②地区东侧发展太阳能发电站的有利条件有哪些?
(3)③地区太阳能最少的原因是什么?
(4)下列曲线中,较符合从①→③一线的太阳能变化曲线是( )![]()
练习册系列答案
相关题目
2015年5月9日傍晚时分,天宇上演罕见的“凌日奇观”。某颗行星恰好从地球与太阳之间经过,地球上的观察者就会看到有一个黑点从太阳圆面通过,人们把这种现象称为凌日。读图回答下列各题。
![]()
1.图中可能会形成凌日的行星是
A.A B.D C.E D.G
2.与地球相比,下表可知行星D表面昼夜温差大的主要原因是
距太阳(地球=1) | 质量(地球=1) | 体积(地球=1) | 表面平均温度 | 自转周期 | |
地球 | 1.00 | 1.00 | 1.00 | 22℃ | 23小时56分 |
行星D | 1.52 | 0.11 | 0.15 | -23℃ | 24小时37分 |
A.行星D距离太阳远,得到太阳辐射少
B.行星D自转周期长,昼夜更替时间长
C.行星D体积质量小,行星上大气稀薄
D.行星D轨道的近、远日点距离差异大