题目内容
读下面两图,回答下列各题。
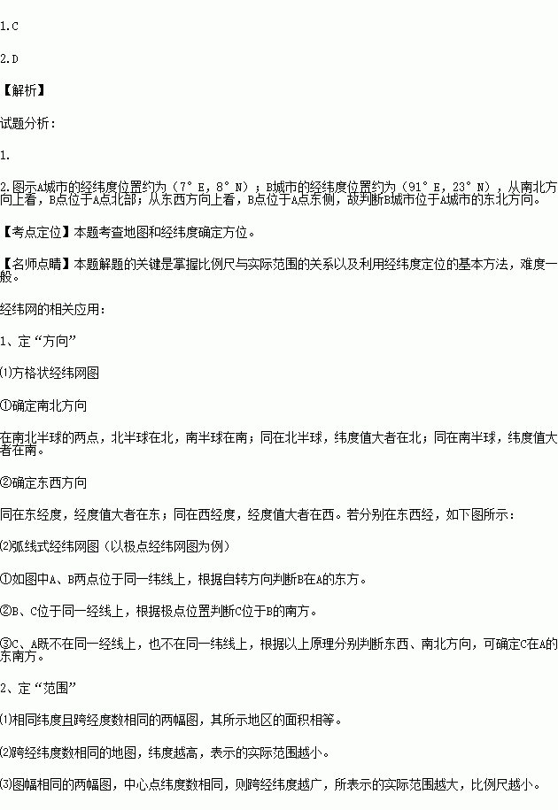
![]()
1.与图乙比较,图甲所示
A.比例尺较大,表示的范围较大
B.比例尺较小,表示的范围较小
C.比例尺较小,表示的范围较大
D.比例尺较大,表示的范围较小
2.B城市位于A城市的
A.西南方向 B.东南方向
C.西北方向 D.东北方向
练习册系列答案
相关题目
材料一:陕西省区域图。
![]()
材料二:陕西省太白县地处秦岭腹地。境内海拔最高3767米,最低740米,平均海拔在1000米以上,年降水量823毫米。下表为太白县四季平均气温资料。
3-5月 | 6-8月 | 9-11月 | 12-2月 |
5.4℃ | 19℃ | 7.7℃ | -3.7℃ |
(1)简述渭河平原与秦岭山地≥10℃积温的差异及形成原因。
(2)太白县的发展方向之一是打造生态休闲产业,分析其考虑的主要自然条件有哪些?
(3)描述汉江谷地城市的分布特点并指出主要影响因素。