题目内容
读图,分析回答下列问题。
![]()
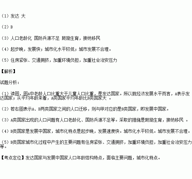
(1)就经济发展水平而言,A表示 国家;从平均年龄来看,A类国家平均年龄比B类国家 。
(2)若右图表示A、B两类国家之间的人口迁移,则与甲对应的是 (填A或B)类国家。
(3)A类国家出现的人口问题有哪些? ;应采取什么对策: 。
(4)简述B类国家城市化的特点。
(5)B类国家城市化过程中产生的主要问题有哪些?
练习册系列答案
相关题目
题目内容
读图,分析回答下列问题。
![]()
(1)就经济发展水平而言,A表示 国家;从平均年龄来看,A类国家平均年龄比B类国家 。
(2)若右图表示A、B两类国家之间的人口迁移,则与甲对应的是 (填A或B)类国家。
(3)A类国家出现的人口问题有哪些? ;应采取什么对策: 。
(4)简述B类国家城市化的特点。
(5)B类国家城市化过程中产生的主要问题有哪些?