题目内容

阅读以下材料,完成下列各题。(22分)

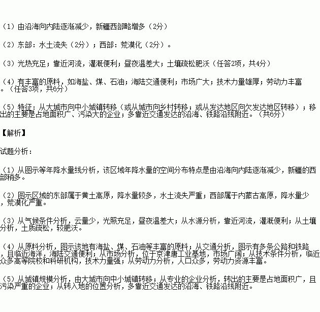
材料一 我国局部地区年降水量分布图

材料二 材料一中C方框区域放大图

(1)材料一所示区域年降水量地区分布特点是 。(2分)

(2)材料一虚线圆内区域生态环境问题突出,其东部主要是 ,西部主要是 。(4分)

(3)近年来,材料一B处因地制宜种植葡萄、枸杞,简述其发展该特色农业的有利自然条件。(4分)

(4)材料二图示沿海地区是我国重化工基地,据图示信息并结合所学知识,分析其有利区位条件。(6分)

(5)材料二为所示地区产业转移示意图,分析该地区产业转移的主要特征。(6分)

练习册系列答案
相关题目

读有关厄立特里亚的图文资料,回答问题。(20分)

厄立特里亚气候干旱,降水量小而且不稳定。2007年人均国民收入仅270美元,农业是国民经济的支柱,但粮食不能自给。农业生产技术相对落后,如在平原、山地斜坡主要采用传统地面灌溉和引洪灌溉的方式,很少实施喷灌、滴灌。目前我国和厄立特里亚正在开展农业方面的合作。

(1)从温度带位置、海陆位置及该国所处的大洲方位,概述厄立特里亚的地理位置特征。

__________________________________________________________________________。

(2)归纳厄立特里亚的地势特征,并根据地势判断该国从东南部到西北部气温变化趋势.

__________________________________________________________________________。

(3)由于地势的影响,河流的流向具有__________________________________的特征。一般而言,A、B、C三条河流发源区大气降水补给量由大到小依次是_____________________。

(4)由于受自然环境与资源条件的影响,厄立特里亚农业除游牧畜牧业以外,农业地域类型还有______________(旱作或水田)农业,其主要粮食作物是________________,该地的写农业生产特点是______________________________________________________________。

(5).简述厄立特里亚农业发展面临的主要问题以及该国可以采取的措施。

问题:

____________________________________________________________________________。

措施:

________________________________________________________。

违法和不良信息举报电话:027-86699610 举报邮箱:58377363@163.com

精英家教网