题目内容

下左图为贵州省地形图,下右图为贵阳气候统计图。读图回答问题。

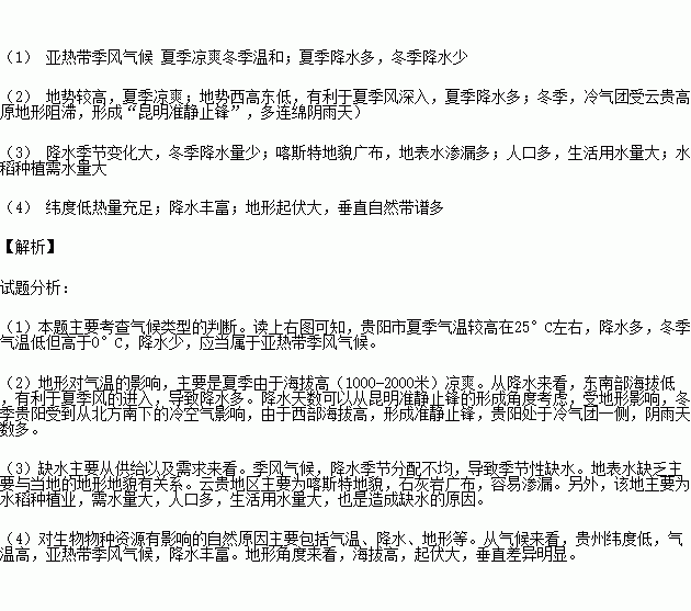
(1) 贵阳的气候类型为________,其特征是____________________。

(2) 试分析地形对贵阳气温、降水与雨日(降水天数)的影响__________________。

(3) 贵州虽地处南方湿润区却严重缺水,其主要原因有______________________。

(4) 贵州是我国乃至世界上生物物种资源最为丰富的地区之一,其主要自然原因是________________________。

练习册系列答案
相关题目

阅读图文材料,回答下列问题。

材料一 20世纪90年代,在经济全球化的推动下,国际家具行业经历了重大的再分工,家具制造向具有资源、劳动力优势的国家和地区转移和集中,中国凭借劳动力优势成为重要的受益者。但中国家具生产以中低档家具为主,且以来样加工或代工形式生产,工业化水平低,以劳动密集型产业居多。下表示意我国四大家具制造业聚集地分布。

北方地区

主要分布在北京、天津、大连、沈阳、哈尔滨等地

华东地区

主要分布在山东、江苏、上海和浙江等地

西南地区

主要分布在四川、重庆等地

南方地区

主要分布在珠江三角形地区,占全国产值的30%,出口额的50%

另外中南地区的武汉家具制造业也具有一定的影响力,以西安为中心的西部地区家具制造业发展较快。

材料二 近年来,我国家具制造业承接发达国家的产业转移,发展迅速,家具出口量迅速增加。伴随着家具制造业的快速发展,国内木材生产不足,我国从东南亚、俄罗斯等国进口原木数量急剧增加。下图示意某年我国部分家具制造业重要省份出口份额所占比例。

材料三 下面为中外家具企业经营模式示意图和中国家具进出口单价对比示意图。

(1) 简述我国家具制造业的分布特点和家具制造出口企业空间分布特点。

(2) 比较珠江三角洲地区和长江三角洲地区家具制造业优势区位条件的异同。

(3) 结合材料分析我国家具制造业存在的问题,并提出应对措施。

(4) 目前我国一些家具制造企业选择在森林资源丰富的东北地区和南方低山丘陵地区建厂,请简要分析原因。

违法和不良信息举报电话:027-86699610 举报邮箱:58377363@163.com

精英家教网