题目内容

【题目】 –Where’s Carol?

–I saw her _______ into the teacher’s office a few minutes ago.

A. walk B. walks C. walked D. to walk

【答案】A

【解析】

试题分析:句意:---Carol在哪?---几分钟之前我看见她走进了老师的办公室。根据动词短语see sb do表示看见某人做某事。结合语境,故选A。

练习册系列答案
相关题目

【题目】D

Not all memories are sweet. Some people spend all their lives trying to forget bad experiences. Different accidents can leave people with terrible wounds both in body and mind. Often they recall these experiences in their awful dreams.

Now American researchers think they are close to developing a kind of medicine, which will help people forget bad memories. The medicine is designed to be taken soon after a scary experience. They hope it might cut down, or possibly clean up, the effect ( ) of painful memories. In November, experts tested a drug on people in the US and France. The drug stops the body releasing chemicals(释放化学物质)that make memories remain in the brain. So far the research has suggested that only the effects of memories in mind may be cut down, not that the memories are cleaned up.

The research has caused a great deal of argument. Some think it is a bad idea, while others support it.

Supporters say it could lead to a kind of medicine that prevent or treat soldiers’ troubling memories after war. They say that there are many people who suffer from terrible memories.

“Some memories can destroy people’s lives. They come back to you when you don’t want to have them in a daydream or awful dreams at night. They usually come with very painful feelings,” said Roger Pitman, a professor at Harvard Medical School. “This could cut down lots of that suffering.”

But those who are against the research say changing memories is very dangerous because memories make us different from others. They also help us all avoid the mistakes of the past.

“All of us can think of bad events in our lives that were terrible at the time but make us who we are. I’m not sure if I want to forget those feelings.” said Rebecca Dresser, a medical scientist.

1The passage is mainly about .

A.a new medical invention

B.a way of cleaning up painful memories

C.an introduction to how to use a kind of new medicine

D.an argument about the research on a kind of new medicine

2The drug tested on people can .

A.prevent body producing certain chemicals

B.help people remembering bad experiences

C.cause the brain to make memories remain in the brain

D.clean up the painful memories and experiences

3Which of the following does Rebecca Dresser probably agree with?

A.Some memories can make people’s lives in a mess.

B.Experiencing bad events makes us different from others.

C.People want to get out of bad memories.

D.The medicine will cut down people’s sufferings from bad memories.

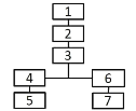
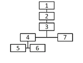
4Which of the following shows the structure(结构)of the passage? (1=Para.1 2=Para.2 3=Para.3 4=Para.4 5=Para.5 6=Para.6 7=Para.7 )

A.B.

C.D.

违法和不良信息举报电话:027-86699610 举报邮箱:58377363@163.com

精英家教网