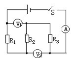
如图所示电路,电源电压保持不变。当开关S闭合后,电路中电压表V1的示数为4V,电压表V2的示数为6V,电流表的示数为1A,且当电阻R2与R3对换位置后,电压表V1、电压表V2、电流表A三表的示数均不发生改变,则
| A.通过三个电阻R1、R2、R3的电流之和是1A | B.电阻R1=1Ω |
| C.电源电压为10V | D.电阻R3两端的电压U3=4V |
在图所示的电路中,电源电压保持不变。电键S由断开到闭合,三个电表的示数均不发生变化,若电路故障只发生在灯L1或L2处,则一定是 ( )![]()
| A.灯L1断路。 | B.灯L1短路。 | C.灯L2断路。 | D.灯L2短路。 |
在图所示的电路中,闭合电键S,电路正常工作。一段时间后灯L熄灭,电路中只有一处故障,且只发生在灯L或电阻R上,则 ( )
A.若电压表有示数,一定为灯L短路
B.若电压表无示数,一定为灯L断路
C.若电压表有示数,一定为电阻R断路
D.若电压表无示数,一定为电阻R短路
如图所示的电路,已知电流表的量程为0~0.6A,电压表的量程为0~3V,定值电阻R1的阻值为10Ω,滑动变阻器R2的最大阻值为50Ω,电源电压为6V. 开关S闭合后,在滑动变阻器滑片滑动的过程中,保证电流表、电压表不被烧坏的条件是![]()
| A.电压表最小示数是1V |
| B.滑动变阻器滑片允许滑到最左端 |
| C.电路中允许通过的最大电流是0.6A |
| D.滑动变阻器滑片移动的过程中,电流表先达到最大量程 |
用如图所示的电路探究半导体的导电性能,电路中电源电压不变,R是一只光敏电阻,.闭合开关,增大光敏电阻的光照强度,电压表和电流表示数的变化情况是( )![]()
| A.电流表、电压表示数均减小 | B.电流表、电压表示数均增大 |
| C.电流表示数减小、电压表示数增大 | D.电流表示数增大、电压表示数减小 |
如图所示,闭合开关S,当滑动变阻器的滑片向右滑动时,电路中电流表、电压表的示数和灯泡L亮度变化情况正确的是 ![]()
| A.两块电表的示数都变小,灯泡L亮度变暗 |
| B.两块电表的示数和灯泡L亮度都不变 |
| C.两块电表的示数都变大,灯泡L亮度变亮 |
| D.电流表示数变大,电压表示数变小,灯泡L亮度变暗 |
有两个阻值不同的定值电阻R1、R2,它们的电流随电压变化的I—U图线如图所示.如果R1、R2串联后的总电阻为R串,并联后的总电阻为R并,则关于R串、R并的I—U图线所在的区域,下列说法中正确的是![]()
| A.R串在Ⅱ区域,R并在Ⅲ区域 |
| B.R串在Ⅲ区域,R并在Ⅰ区域 |
| C.R串在Ⅰ区域,R并在Ⅱ区域 |
| D.R串在Ⅰ区域,R并在Ⅲ区域 |