题目内容
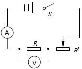
为了探究电流随电压变化的规律,小华设计了电路,并连成了如图所示的实物电路.其中电源为2节干电池,滑动变阻器标有“10Ω 1A”字样,定值电阻R的示数模糊不清.
(1)请你根据图中实物电路在方框中画出电路图;

(2)在闭合开关前,应该将滑动变阻器的滑片移到______(选填“A”或“B”)端;
(3)闭合开关后,移动滑动变阻器的滑片,测得电压表与与电流表的示数如表所示,请在图2所示的直角坐标系上画出电流随电压变化的图象;
| 实验次数 | 1 | 2 | 3 | 4 | 5 |
| 电压(V) | 1.0 | 1.5 | 2.0 | 2.5 | 2.8 |
| 电流(A) | 0.21 | 0.30 | 0.39 | 0.50 | 0.56 |
(5)由以上数据还可以得到定值电阻R的阻值为______Ω.
解:(1)电路图中的电压表和定值电阻并联,电流表和定值电阻串联,滑动变阻器和定值电阻串联,电路图如下:

(2)在闭合开关前,应该将滑动变阻器的滑片移到电阻最大位置,从图中可以看出滑片滑到B端时,连入电路的电阻最大;
(3)采用描点发画出图象如下:

(4)由表格中的数据可得:当电阻一定时,导体中的电流与导体两端的电压成正比.
(5)根据表中第2次试验数据,根据公式I=
可得:
定值电阻R的阻值:R=
=
=5Ω.
故答案为:(1)电路图如上图;(2)B;(3)图象如上图;(4)当电阻一定时,导体中的电流与导体两端的电压成正比;(5)5.
分析:(1)电路图中的电压表和定值电阻并联,电流表和定值电阻串联,滑动变阻器和定值电阻串联;
(2)在闭合开关前,应该将滑动变阻器的滑片移到电阻最大位置;
(3)采用描点发画出图象;
(4)观察表格中的数据,分析电阻两端的电压变化时,电阻中的电流的变化规律.
(5)根据表中数据和公式I=
求出定值电阻的阻值.
点评:本题考查了画电路图的能力和由表格中数据得出正确结论的能力.以及欧姆定律公式的正确理解和熟练运用能力.
(2)在闭合开关前,应该将滑动变阻器的滑片移到电阻最大位置,从图中可以看出滑片滑到B端时,连入电路的电阻最大;
(3)采用描点发画出图象如下:
(4)由表格中的数据可得:当电阻一定时,导体中的电流与导体两端的电压成正比.
(5)根据表中第2次试验数据,根据公式I=
定值电阻R的阻值:R=
故答案为:(1)电路图如上图;(2)B;(3)图象如上图;(4)当电阻一定时,导体中的电流与导体两端的电压成正比;(5)5.
分析:(1)电路图中的电压表和定值电阻并联,电流表和定值电阻串联,滑动变阻器和定值电阻串联;
(2)在闭合开关前,应该将滑动变阻器的滑片移到电阻最大位置;
(3)采用描点发画出图象;
(4)观察表格中的数据,分析电阻两端的电压变化时,电阻中的电流的变化规律.
(5)根据表中数据和公式I=
点评:本题考查了画电路图的能力和由表格中数据得出正确结论的能力.以及欧姆定律公式的正确理解和熟练运用能力.
练习册系列答案
相关题目