题目内容

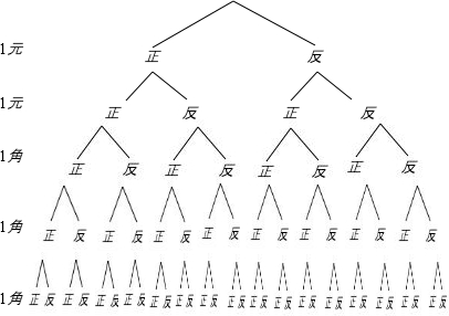
掷2枚1元钱的硬币和3枚1角钱的硬币,1枚1元钱的硬币和至少1枚1角钱的硬币的正面朝上的概率是________.


分析:列举出所有情况,看1枚1元钱的硬币和至少1枚1角钱的硬币的正面朝上的情况数占所有情况数的多少即可.
解答:共有32种情况,1枚1元钱的硬币和至少1枚1角钱的硬币的正面朝上的情况有14种所以概率为=,故答案为

点评:考查用列树状图的方法解决概率问题;得到1枚1元钱的硬币和至少1枚1角钱的硬币的正面朝上的情况数是解决本题的关键;用到的知识点为:概率等于所求情况数与总情况数之比.
练习册系列答案
相关题目

违法和不良信息举报电话:027-86699610 举报邮箱:58377363@163.com

精英家教网