题目内容
某一部三册的小说,任意排放在书架的同一层上,则各册自左到右或自右到左的顺序恰好为第1,2,3册的概率为( )
分析:画树状图得出所有等可能的情况数,找出顺序为第1,2,3册的情况数,即可求出所求的概率.
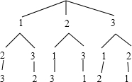
解答:解:画树状图,如图所示:

所有等可能的情况数有6种,其中各册自左到右或自右到左的顺序恰好为第1,2,3册有2种,
则P=
=
.
故选A
所有等可能的情况数有6种,其中各册自左到右或自右到左的顺序恰好为第1,2,3册有2种,
则P=
| 2 |
| 6 |
| 1 |
| 3 |
故选A
点评:此题考查了列表法与树状图法,用到的知识点为:概率=所求情况数与总情况数之比.
练习册系列答案
相关题目