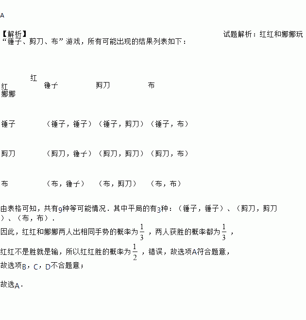
ÌâÄ¿ÄÚÈÝ

ºìºìºÍÄÈÄȰ´ÏÂͼËùʾµÄ¹æÔòÍæ¡°´¸×Ó¡¢¼ôµ¶¡¢²¼¡±ÓÎÏ·£¬

ÓÎÏ·¹æÔò£ºÈôÒ»È˳ö¡°¼ôµ¶¡±£¬ÁíÒ»È˳ö¡°²¼¡±£¬Ôò³ö¡°¼ôµ¶¡±Õßʤ£»ÈôÒ»È˳ö¡°´¸×Ó¡±£¬ÁíÒ»È˳ö¡°¼ôµ¶¡±£¬Ôò³ö¡°´¸×Ó¡±Õßʤ£»ÈôÒ»È˳ö¡°²¼¡±£¬ÁíÒ»È˳ö¡°´¸×Ó¡±£¬Ôò³ö¡°²¼¡±Õßʤ£¬ÈôÁ½È˳öÏàͬµÄÊÖÊÆ£¬ÔòÁ½ÈËÆ½¾Ö.

ÏÂÁÐ˵·¨ÖдíÎóµÄÊÇ

A. ºìºì²»ÊÇʤ¾ÍÊÇÊ䣬ËùÒÔºìºìʤµÄ¸ÅÂÊΪ

B. ºìºìʤ»òÄÈÄÈʤµÄ¸ÅÂÊÏàµÈ

C. Á½È˳öÏàͬÊÖÊÆµÄ¸ÅÂÊΪ

D. ÄÈÄÈʤµÄ¸ÅÂʺÍÁ½È˳öÏàͬÊÖÊÆµÄ¸ÅÂÊÒ»Ñù

Á·Ï°²áϵÁдð°¸
Ïà¹ØÌâÄ¿

Î¥·¨ºÍ²»Á¼ÐÅÏ¢¾Ù±¨µç»°£º027-86699610 ¾Ù±¨ÓÊÏ䣺58377363@163.com

¾«Ó¢¼Ò½ÌÍø