题目内容
潜水器中可使用过氧化钠(Na2O2)固体做供氧剂,过氧化钠固体与二氧化碳反应原理是:2Na2O2+2CO2═2Na2CO3+O2,为验证该反应产物,某兴趣小组进行如下实验探究。
(查阅资料)过氧化钠与水反应生成氢氧化钠和氧气。
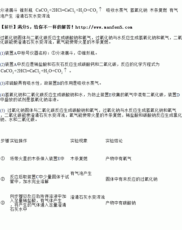
(设计实验)小组同学利用如图装置进行实(忽略稀盐酸的挥发)。
![]()
(1)装置A中标号仪器名称:①________,②________。
(2)装置A中反应的化学方程式为________。
(3)装置B的作用是________。
(4)为防止装置E收集的氧气中混有二氧化碳,装置D中盛放的试剂是________溶液。
(5)验证过氧化钠与二氧化碳反应产物
步骤 | 实验操作 | 实验现象 | 实验结论 |
① | 将带火星的木条伸入装置E中 | _____ | 产物中有氧气 |
② | 反应后取装置C中少量固体于试管中,加水完全溶解 | _____ | 固体中有未反应的过氧化钠 |
③ | 向步骤②反应后所得溶液中加入足量稀盐酸,有气体产生,将产生的气体通入足量澄清石灰水中 | _____ | 产物中有碳酸钠 |
均衡的营养需要合理的膳食
疫情过后,我们都是大厨。小明参考网络上的视频,自己动手制作了芝麻糊。过程如下:取50g黑芝麻倒入锅中炒至香味扑鼻,再取15g糯米粉倒入锅中小火炒至微黄,接着再将两物质混合后添加适量白糖,用石臼捣碎至粉末状即可。
(1)黑芝麻倒入锅中炒至香味扑鼻,闻到香味,这是因为____。(填字母)
A 分子间有空隙 B 分子是不断运动的 C 分子非常小,肉眼看不见
(2)糯米粉炒的时间不宜过长,否则会出现烧焦变黑,说明糯米粉中含有____元素。
(3)石臼的功能类似于化学实验室中的仪器____。(填仪器名称)
(4)下表列出的是某品种芝麻糊每100g食用部分的主要营养成分数据。
营养成分 | 淀粉 | 脂肪 | 蛋白质 | 钙 | 磷 | 锌 | 维生素 |
质量 | 10g | 52g | 20g | 1.5g | 350mg | 7.0mg | 20mg |
① 人体所需六大基本营养素,表中未列出的是____;
② 表中的“钙、磷、锌”是指____(填“单质”或“元素”),其中不属于人体微量元素的是____,人体中缺____元素会使儿童发育停滞,智力低下。
③ 表中的淀粉在人体内先转化为葡萄糖,葡萄糖在人体内最终生成____和____,同放伴随着____能转化为人体需要的热能等能量。