题目内容
水是最普通、最常见的物质之一。
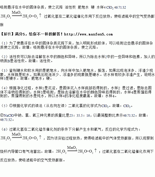
某学校兴趣小组的同学,取学校附近民心河的水样,利用图(1)所示的实验过程对该水样进行了净化处理。请回答下列问题:
![]()
![]()
(1)明矾的作用是_________。
(2)为除去水样2中的一些异味和色素,加入的物质B是______。
(3)取少量水样3于试管中,加入少量__________,振荡,发现有较多浮渣产生,说明水样3是________水(填“软”“硬”)。
(4)根据净化过程,判断水样1、水样2、水样3和水样4中净化程度最高的是________。
(5)用于自来水的消毒剂除氯气以外,还可用次氯酸钠( NaClO)、二氧化氯等物质。
①二氧化氯的化学式为___________。
②NaClO中钠、氯、氧三种元素的质量比是________________(结果以最简整数比表示)。
(6)在化学变化中常常伴有能量的变化,通常表现为吸热或放热的现象,某同学用如图(2)所示装置进行过氧化氢分解的实验,反应的化学方程式为:_____________,实验过程中观察到烧杯内导管口有气泡冒出,产生此观象的原因是________________。
为了反映实验过程中量的变化情况,针对不同的实验,四组同学分别给制了相似的图像,如图所示。关于实验内容与相关量的描述中不正确的是:
实验内容 | X轴含义 | Y轴含义 |
| |
A | 加热一定质量KMnO4制取氧气 | 加热时间 | MnO2的质量分数 | |
B | 将少量CO2通入石灰水 | CO2的体积 | 沉淀质量 | |
C | 生锈铁钉放入足量稀硫酸中 | 时间 | H2的质量 | |
D | 高温加热碳和氧化铜的混合物 | 加热时间 | 生成铜的质量 |
A.A B.B C.C D.D
某兴趣小组用如图所示装置制取氧气,试管中固体的质量随时间变化的数据见下表。制取结束后,将剩余固体用适量水充分溶解后,过滤,回收二氧化锰固体,并得到氯化钾溶液100g。
加热时间/min | 0 | t1 | t2 | t3 |
固体质量/g | 29.0 | 24.2 | 19.4 | 19.4 |
![]()
(1)共制得氧气 g
(2)计算所得氯化钾溶液的溶质质量分数。