题目内容
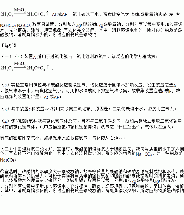
(一)下图是实验室制取气体的发生装置和气体收集装置。
![]()
回答下列问题:
(1)用装置A和E制取氧气,其反应的化学方程式是_____________________。
(2)现需要制取并收集一瓶氢气,在装置A、B、C、D、E中,应选择的装置组合是_________。
(3)C、D、E、F都是实验室制取气体的收集装置,其中装置C和装置E不能用来收集二氧化碳,原因是_______________________。
(4)F装置可以作为多功能瓶,如果想除去制取二氧化碳中混有的氯化氢气体,瓶中应盛放_________,气体从______通入(填“左”或“右”);如果想用此瓶收集氨气,气体应从______通入(填“左”或“右”)。
(二)生活中经常遇到一些“长相”类似的物质,如家庭制作食品用到的碳酸钠和碳酸氢钠。区分二者,比较简单的方法就是溶解度法(溶解度曲线见下图)。
![]()
①小亮同学利用这种方法,在室温条件下设计了下面实验,请完善实验内容:
实验步骤 | 现象和结论 |
取两只试管,各倒入10g水,分别向两试管中逐步加入碳酸钠和碳酸氢钠固体,充分振荡、静置、观察现象。 | 至固体不能再溶解为止,其中,固体溶解量少的,所对应的物质是 ________(填化学式,下同),另一种物质是_________。 |
②现有碳酸钠(2g)、碳酸氢钠(2g)和足量蒸馏水。请仿照上述①中的方法和实验设计,在室温条件下,调整变量、自主设计实验,进一步区分碳酸钠、碳酸氢钠两种物质:
实验步骤 | 现象和结论 |
_________________ | ____________________ |
在一密闭容器中加入甲、乙、丙、丁四种物质,测得反应前后各物质的质量如表所示:
物质 | 甲 | 乙 | 丙 | 丁 |
反应前质量/g | 20 | 20 | 5 | 16 |
反应后质量/g | 6 | x | 5 | 0 |
下列说法正确的是( )
A. 乙是化合物
B. x等于30
C. 参加反应的甲与丁的质量比为5:4
D. 丙一定是催化剂