ÌâÄ¿ÄÚÈÝ

ʵÑé¿ÎÉÏ£¬ÀÏʦ¸øÍ¬Ñ§ÃÇÒ»°ü·ÛÄ©£¬¸Ã·ÛÄ©¿ÉÄÜÊÇÍ­·ÛºÍÑõ»¯Ìú·ÛÄ©ÖеÄÒ»ÖÖ»òÁ½ÖÖ¡£ÎªÈ·¶¨¸Ã·ÛÄ©µÄ³É·Ö£¬Í¬Ñ§ÃǽøÐÐÁËÈçÏÂ̽¾¿£¬ÇëÄã²ÎÓëÆäÖв¢»Ø´ðÎÊÌâ¡£

£¨Ìá³ö²ÂÏ룩¼×:Í­·Û ÒÒ×é:Ñõ»¯Ìú·ÛÄ© ±û×é:_______¡£

£¨²éÔÄ×ÊÁÏ£©Ñõ»¯ÌúÓëÏ¡ÑÎËá·´Ó¦Éú³ÉÂÈ»¯ÌúºÍË®£¬ÂÈ»¯ÌúÈÜÓÚË®

£¨ÊµÑé̽¾¿£©È¡ÉÙÁ¿·ÛÄ©·ÅÈëÊÔ¹ÜÖУ¬µÎ¼Ó×ãÁ¿µÄÏ¡ÑÎËᣬÕñµ´£¬¹Û²ìµ½·ÛÄ©ÍêÈ«Ïûʧ¡£

£¨ÊµÑé½áÂÛ£©¸ù¾ÝÒÔÉÏÏÖÏóÖ¤Ã÷_______(Ìî¡°¼×¡±¡¢¡°ÒÒ¡±»ò¡°±û¡±)×é²ÂÏëÕýÈ·¡£

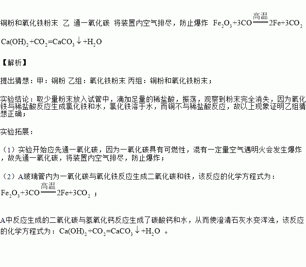
£¨ÊµÑéÍØÕ¹£©Í¬Ñ§ÃÇÀûÓÃÕâ°ü·ÛÄ©°´ÏÂͼװÖüÌÐø½øÐÐʵÑ飺

£¨1£©ÊµÑ鿪ʼӦÏÈ______(ÌͨһÑõ»¯Ì¼¡±»ò¡°µãȼ¾Æ¾«ÅçµÆ¼ÓÈÈ¡±)£¬Ô­ÒòÊÇ______£»

£¨2£©A´¦²£Á§¹ÜÄÚ·¢Éú·´Ó¦µÄ»¯Ñ§·½³ÌʽÊÇ________£»Í¬Ê±¹Û²ìµ½³ÎÇåʯ»ÒË®±ä»ë×Ç£¬Ô­ÒòÊÇ_______(Óû¯Ñ§·½³Ìʽ±íʾ)¡£

Á·Ï°²áϵÁдð°¸
Ïà¹ØÌâÄ¿

Î¥·¨ºÍ²»Á¼ÐÅÏ¢¾Ù±¨µç»°£º027-86699610 ¾Ù±¨ÓÊÏ䣺58377363@163.com

¾«Ó¢¼Ò½ÌÍø