ÌâÄ¿ÄÚÈÝ

ÏÂͼÊÇʵÑéÊÒÖÆÈ¡ÆøÌåµÄһЩ³£ÓÃÒÇÆ÷£¬Çë¸ù¾ÝÏÂͼ»Ø´ðÏÂÁÐÎÊÌ⣺

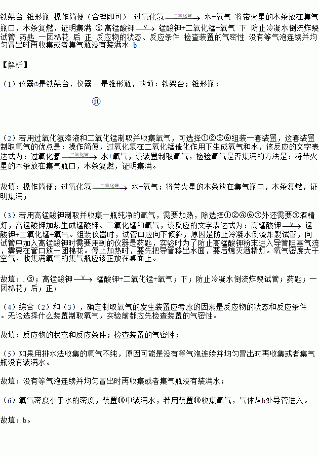
£¨1£©Ð´³öÏÂÁÐÐòºÅµÄÒÇÆ÷Ãû³Æ¡£¢Ù__________£¬⑪___________¡£

£¨2£©ÈôÓùýÑõ»¯ÇâÈÜÒººÍ¶þÑõ»¯ÃÌÖÆÈ¡²¢ÊÕ¼¯ÑõÆø£¬¿ÉÑ¡Ôñ¢Ù¢Ú¢Ý¢Þ×é×°Ò»Ì××°Öã¬ÕâÌ××°ÖÃÖÆÈ¡ÑõÆøµÄÓŵãÊÇ_________(ÌîÒ»¸ö£©£¬¸Ã·´Ó¦µÄÎÄ×Ö±í´ïʽΪ___________£¬¸Ã×°ÖÃÖÆÈ¡ÑõÆø£¬¼ìÑéÑõÆøÊÇ·ñ¼¯ÂúµÄ·½·¨ÊÇ____________¡£

£¨3£©ÈôÓøßÃÌËá¼ØÖÆÈ¡²¢ÊÕ¼¯Ò»Æ¿´¿¾»µÄÑõÆø£¬³ýÑ¡Ôñ¢Ù¢Ú¢Ü¢Þ¢ßÍ⻹ÐèÒª_______(ÌîÒÇÆ÷±àºÅ£©£¬¸Ã·´Ó¦µÄÎÄ×Ö±í´ïʽΪ_________¡£×é×°ÒÇÆ÷ʱ£¬ÊԹܿÚÓ¦Ïò_____Çãб£¬Ô­ÒòÊÇ_________£¬ÏòÊÔ¹ÜÖмÓÈë¸ßÃÌËá¼ØÊ±ÐèÒªÓõ½µÄÒÇÆ÷ÊÇ________£¨ÌîÄ÷×Ó»òÒ©³×£©£¬ÊµÑéʱΪÁË·ÀÖ¹¸ßÃÌËá¼Ø·ÛÄ©½øÈëµ¼¹Ü×èÈûÆøÁ÷£¬ÐèÒªÔڹܿڷÅ________¡£Í£Ö¹¼ÓÈÈʱ£¬Òª___________£¨Ìî¡°ÏÈ¡±»òÕß¡°ºó¡±£©Ï¨Ãð¾Æ¾«µÆ¡£ÊÕ¼¯ÂúÑõÆøµÄ¼¯ÆøÆ¿Ó¦¸Ã____£¨Ìî¡°Õý¡±»òÕß¡°µ¹¡±£©·ÅÔÚ×ÀÃæÉÏ¡£

£¨4£©×ۺϣ¨2£©ºÍ£¨3£©£¬È·¶¨ÖÆÈ¡ÑõÆøµÄ·¢Éú×°ÖÃÓ¦¿¼ÂǵÄÒòËØÊÇ________¡£ÎÞÂÛÑ¡ÔñʲôװÖÃÖÆÈ¡ÑõÆø£¬ÊµÑéǰ¶¼Ó¦ÏÈ___________¡£

£¨5£©Èç¹ûÓÃÅÅË®·¨ÊÕ¼¯µÄÑõÆø²»´¿£¬Ô­Òò¿ÉÄÜÊÇ_______________¡££¨Ð´Ò»µã¼´¿É£©

£¨6£©×°ÖââÖÐ×°ÂúË®£¬ÈôÓÃ×°ÖââÊÕ¼¯ÑõÆø£¬ÆøÌå´Ó____________´¦µ¼¹Ü½øÈë¡£

Á·Ï°²áϵÁдð°¸
Ïà¹ØÌâÄ¿

Î¥·¨ºÍ²»Á¼ÐÅÏ¢¾Ù±¨µç»°£º027-86699610 ¾Ù±¨ÓÊÏ䣺58377363@163.com

¾«Ó¢¼Ò½ÌÍø