题目内容

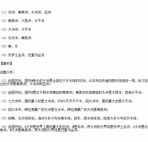
读“大洲、大洋分布图”(图8),回答下列问题。

图8

(1)M所代表的大洲是________,从该大洲沿赤道向西环绕地球一周,依次经过的大洲为____________、____________和____________。

(2)N所代表的大洲是__________,该大洲东部濒临的大洋是___________,西临的大洋是__________。

(3)七大洲中面积最小的是_________,四大洋中面积最大的是________。

(4)跨经度最广的大洋是_________,跨经度最广的大洲是_________。

(5)按南、北半球来说,海洋大多分布在_______半球。按东、西半球来说,陆地大多分布在_______半球。

(6)B和M的分界线是_____________;D和N的分界线是____________。

练习册系列答案
相关题目

违法和不良信息举报电话:027-86699610 举报邮箱:58377363@163.com

精英家教网