题目内容
人口分布极不平衡,但具有一定的趋向性,读图回答。
![]()
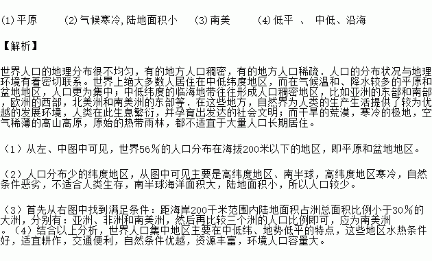
(1)分析左、中图,从地形类型来看,世界56%左右的人口主要分布在 地区。
(2)分析中图,人口占世界总人口比例最小的纬度带人口少的主要原因:
(3)分析右图,在距海岸200千米范围内陆地面积占洲总面积比例小于30%的大洲中,人口占总人口比例最大的是 洲。
(4)综合分析,世界人口分布具有集中于地势 地区、 纬度地区和 地区的趋向性
练习册系列答案
相关题目
题目内容
人口分布极不平衡,但具有一定的趋向性,读图回答。
![]()
(1)分析左、中图,从地形类型来看,世界56%左右的人口主要分布在 地区。
(2)分析中图,人口占世界总人口比例最小的纬度带人口少的主要原因:
(3)分析右图,在距海岸200千米范围内陆地面积占洲总面积比例小于30%的大洲中,人口占总人口比例最大的是 洲。
(4)综合分析,世界人口分布具有集中于地势 地区、 纬度地区和 地区的趋向性