题目内容
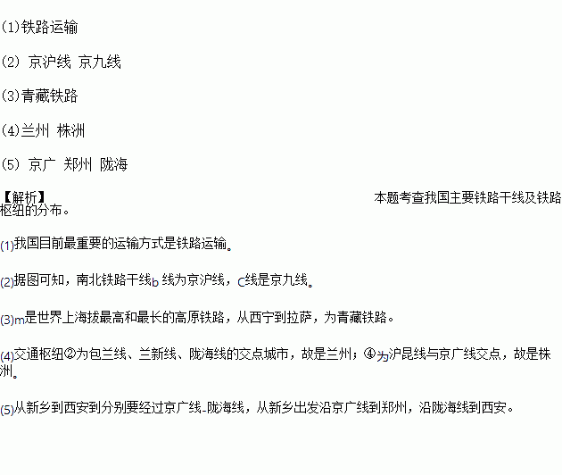
读“中国铁路干线示意图”,完成下题.
![]()
(1) 是我国目前最重要的运输方式。
(2)南北铁路干线:b 线C 线。
(3)m是 铁路,是世界上海拔最高和最长的高原铁路。
(4)交通枢纽名称:②是 ,④是 。
(5)新乡的中学生到西安参观游览秦陵兵马俑景区:从新乡出发沿 线到 (填个城市),沿 线到西安。
练习册系列答案
相关题目
题目内容
读“中国铁路干线示意图”,完成下题.
![]()
(1) 是我国目前最重要的运输方式。
(2)南北铁路干线:b 线C 线。
(3)m是 铁路,是世界上海拔最高和最长的高原铁路。
(4)交通枢纽名称:②是 ,④是 。
(5)新乡的中学生到西安参观游览秦陵兵马俑景区:从新乡出发沿 线到 (填个城市),沿 线到西安。