题目内容

读甲、乙、丙三图,回答下列问题。

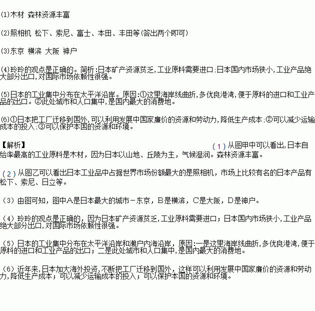
(1)从图甲中可以看出,日本自给率最高的工业原料是________,因为日本___________

(2)从图乙可以看出日本工业品中占据世界市场份额最大的是________。你能列举两个中国市场上著名的日本名牌吗?例如:_______________

(3)读图丙,写出各字母表示的工业城市名称。

A_____B_____C_____D_______

(4)学完日本的内容后,玲玲认为日本的经济对外依赖性很强。请根据甲、乙两图简要分析玲玲的观点。

(5)根据图丙,简要说明日本的工业分布及其原因。

(6)近年来,日本加大海外投资,不断把工厂迁移到国外。简要分析这种做法给日本带来的好处。

练习册系列答案
相关题目

违法和不良信息举报电话:027-86699610 举报邮箱:58377363@163.com

精英家教网