题目内容

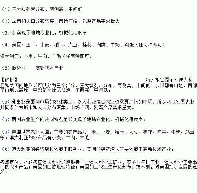
图为澳大利亚和美国农业带及地形剖面图,读图回答下列问题:

(1)比较两国地形剖面图,归纳两国共同的地势特点。_____________________。

(2)美国的乳畜带和澳大利亚的羊、牛与经济作物混合经营带发展的共同有利条件是__。

(3)两国农业生产的共同特点是_______。

(4)两国均为农产品出口大国,但出口的农产品有所不同,试列举两国主要出口农产品。美国:_______;澳大利亚:_____________。(至少两种)

(5)20世纪90年代以来,两国的主导产业都发生了变化。澳大利亚的经济增长主要依赖于_____________;而美国的经济增长主要依赖于__________________。

(1)三大纵列带分布,两侧高,中间低 (2)城市和人口分布密集,市场广阔,乳畜产品需求量大 (3)都实现了地域专业化,机械化程度高 (4)美国:玉米、小麦、稻米、大豆、棉花、肉类、牛奶、鸡蛋(任两种即可) 澳大利亚:小麦、牛肉、羊毛(任两种即可) (5)服务业高新技术产业 【解析】(1)根据图示:澳大利亚和美国的地形都可以分为三个部分,三大纵列带分布,两侧高...
练习册系列答案
相关题目

违法和不良信息举报电话:027-86699610 举报邮箱:58377363@163.com

精英家教网