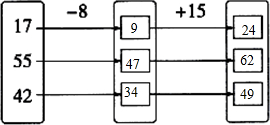
题目内容
评选“红花少年”,请你涂一涂,填一填,看看谁是“红花少年”.
(1)(
(2)
(3)
问一问,填一填.
(1)请你在班内调查同学喜欢吃的水果(每人只说一种自己最喜欢的).
(2)填一填.
(3)写一写.
①喜欢吃________的同学最多.
②喜欢吃苹果和桃的一共________人.
③班里稿联欢会,需要买3种水果,你买________ ________ ________三种.