题目内容
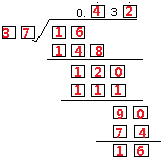
如图的除法算式中,只知道一个数字“3”,且商是一个循环小数,则被除数是
16
16
. 分析:因为商是循环小数,所以商可以记作0.
3
,而0.
3
=
,因为除数和被除数都是两位数,所以
约分后的分子与分母都是两位数,因为999=3×3×3×37,两位数约数是27和37,而只有3×37的结果是三位数,所以除数是37,因为0<b<3,即b取1或2,又因为a3b是27的倍数,所以被除数的个位上只能是3或6,经试算,被除数是16,即本题是16÷37=0.
3
,据此即可解答问题.
| ? |
| a |
| ? |
| b |
| ? |
| a |
| ? |
| b |
| a3b |
| 999 |
| a3b |
| 999 |
| ? |
| 4 |
| ? |
| 2 |
解答:解:根据题干分析可得:

点评:本题考查学生的除法的计算熟练程度,能激起学生学习的兴趣,本题计算量较大,推理复杂,是个难题.
练习册系列答案
相关题目