搜索
题目内容
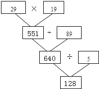
先在方框里填上适当的数,再列综合算式.
综合算式:______综合算式:______.
试题答案
相关练习册答案
(1)
;
875-26×18+94
=875-468+94
=407+94
=501;
(2)
;
(29×19+89)÷5
=(551+89)÷5
=640÷5
=128.
故答案为:875-26×18+94,(29×19+89)÷5.
练习册系列答案
常德标准卷系列答案
超级奥赛培优竞赛系列答案
超级考卷系列答案
超级培优系列答案
超级英语系列答案
晨光全优同步指导训练与检测系列答案
成功宝典系列答案
成功中考系统总复习系列答案
成长记寒假总动员云南科技出版社系列答案
冲刺100分必备必练系列答案
相关题目
计算下面各题,能简算的要用简便方法计算.
①250×8-245
②10.15-6.25-3.75+7.85
③
7
8
×
5
9
+
5
9
÷8
④24+5÷(3-2.5)
⑤
10
13
×(
3
4
+1÷
5
6
)
⑥2÷[4×(
1
2
-
1
3
)].
算一算.
(380-291)×5
206+726÷6
420÷6×8.
用递等式计算(能简算的要简算)
(1)2842÷14+74×3;
(2)
3
7
+
5
13
-
3
7
+
5
13
;
(3)88+99×88;
(4)(
4
5
+
1
4
)÷
7
3
+
7
10
.
用递等式计算:(浙教版学生最后2题必做,其他4题任选;人教版学生可以任选其中6题.)
①987+104×65-1747;
②86.4÷3.2-6.4×3.2;
③
37
63
÷7+
1
7
×
26
63
;
④17-16.8÷(1.8+7.2×
1
12
);
⑤(
7
9
+
4
21
-
3
7
)×6.3;
⑥15÷〔(
5
7
-
1
2
)÷
3
28
〕-0.5;
⑦6
3
13
÷
10
27
+5
2
13
×2.7-1
5
13
×2
7
10
;
⑧〔14.8-3
1
3
÷(7
5
12
-5.75)〕×0.4.
脱式计算.(能简算的要简算)
7820-375-625
25×33×4
329+753+571+47
75+47×3
2500÷4÷25
(16+24)×35÷70
875+209+191-75
57×43+33×43.
60×5÷60×5=( )
A.25
B.1
C.0
4200-34×105.
56的4倍比220多多少?
关 闭
试题分类
高中
数学
英语
物理
化学
生物
地理
初中
数学
英语
物理
化学
生物
地理
小学
数学
英语
其他
阅读理解答案
已回答习题
未回答习题
题目汇总
试卷汇总
练习册解析答案