题目内容

填一填.
精英家教网
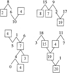
分析:从图上可以看出∧表示上面的数分成两个数的和,∨表示下面的数是上面两个数的和,由此方法直接计算填空即可.
解答:解:答案如下:
精英家教网
点评:此题考查数的分解与组成,注意读懂图意,理解计算的方法,抓住运算的顺序,正确计算即可.
练习册系列答案
相关题目

违法和不良信息举报电话:027-86699610 举报邮箱:58377363@163.com

精英家教网