题目内容
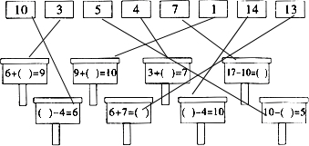
把信送到哪个邮筒里?(连线)

分析:根据加数=和-另一个加数,被减数=差+减数,减数=被减数-差,解答即可.
解答:解:9-6=3,
10-9=1,
7-3=4,
17-10=7
6+4=10
6+7=13
10+4=14
10-5=5;
连线如下:

10-9=1,
7-3=4,
17-10=7
6+4=10
6+7=13
10+4=14
10-5=5;
连线如下:
点评:本题主要是利用加减法之间的关系解决问题.
练习册系列答案
相关题目