题目内容
连一连.

分析:本题根据两位数加减两位数的整数加法与减法的运算法则计算出各算式的结果后连线即可.
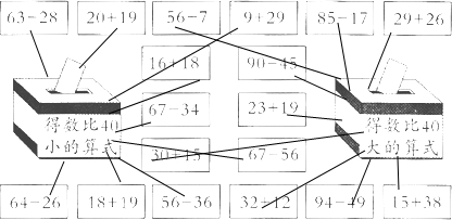
解答:解:63-28=35 20+19=39 56-7=49 85-17=68 29+26=55
16+18=34 90-45=45 67-34=33 23+19=42 30+15=45 67-56=11
6456-36=20 32+12=44 94-49=45 15+38=53
即:

16+18=34 90-45=45 67-34=33 23+19=42 30+15=45 67-56=11
6456-36=20 32+12=44 94-49=45 15+38=53
即:
点评:完成本题要细心分析式中数据,在计算出各算式的结果后再连线.
练习册系列答案
相关题目