搜索
题目内容
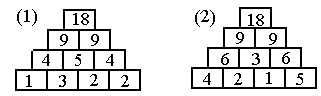
数砖墙.(
按从下到上,从左到右顺序填写
)
试题答案
相关练习册答案
答案:2,4,4,9,9,18;4,5,3,9,9,18
解析:
练习册系列答案
新课标指导系列答案
口算速算天天练系列答案
花山小状元小学生100全优卷系列答案
励耘书业试题精编系列答案
数学帮口算超级本系列答案
新新学案系列答案
勤学早好好卷系列答案
小学练习自测卷系列答案
阳光作业本课时优化设计系列答案
同步练习指导系列答案
相关题目
在砖墙上填数.(按计算顺序,先在砖墙上填写数字,再按从下到上,从左到右的顺序,回答问题。)
数砖墙.
(
按从下到上,从左到右顺序填写
)
数砖墙.(
按从下到上,从左到右顺序填写
)
数砖墙.(
按从下到上,从左到右顺序填写
)
关 闭
试题分类
高中
数学
英语
物理
化学
生物
地理
初中
数学
英语
物理
化学
生物
地理
小学
数学
英语
其他
阅读理解答案
已回答习题
未回答习题
题目汇总
试卷汇总
练习册解析答案