搜索
题目内容
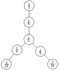
把
这七个数分别填在图中的○里,使每条直线上的三个分数的和都等于1.
试题答案
相关练习册答案
答案:
解析:
提示:先通分,再求出平均数。(中间一个)
练习册系列答案
全优考评一卷通系列答案
课外作业系列答案
综合复习与测试系列答案
课时总动员系列答案
期末赢家系列答案
天天向上提分金卷系列答案
新思路辅导与训练系列答案
说明与检测系列答案
全程优选测试卷系列答案
沸腾英语系列答案
相关题目
关 闭
试题分类
高中
数学
英语
物理
化学
生物
地理
初中
数学
英语
物理
化学
生物
地理
小学
数学
英语
其他
阅读理解答案
已回答习题
未回答习题
题目汇总
试卷汇总
练习册解析答案