搜索
题目内容
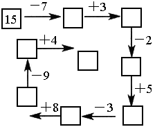
按箭头的顺序填写。
试题答案
相关练习册答案
答案:8,11,9,14,11,19,10,14
练习册系列答案
快乐寒假假期作业云南教育出版社系列答案
金牌奥校暑假作业中国少年儿童出版社系列答案
快乐假期暑假电子科技大学出版社系列答案
学习报快乐暑假系列答案
暑假接力棒江苏凤凰少年儿童出版社系列答案
学而优暑期衔接南京大学出版社系列答案
暑假作业广州出版社系列答案
Happy holiday欢乐假期暑假作业广东人民出版社系列答案
状元龙快乐学习暑假在线北方妇女儿童出版社系列答案
开拓者系列丛书高中新课标假期作业暑假作业内蒙古人民出版社系列答案
相关题目
按箭头的顺序填写。
关 闭
试题分类
高中
数学
英语
物理
化学
生物
地理
初中
数学
英语
物理
化学
生物
地理
小学
数学
英语
其他
阅读理解答案
已回答习题
未回答习题
题目汇总
试卷汇总
练习册解析答案