搜索
题目内容
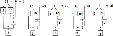
算12-9,把12分成10和2,用10减9,得1,1与剩下的2合起来,得3.
试题答案
相关练习册答案
分析:
先把十几分解成几和10,再用10减去9得到1,最后用几加上1即可.
解答:
解:如下图:
点评:
本题考查了通过数的分解,计算十几减9的方法.
练习册系列答案
培优竞赛新方法系列答案
素养提升讲练系列答案
数学指导系列答案
导学与训练系列答案
导与学学案导学系列答案
地道中考系列答案
地理图册系列答案
第一测评系列答案
点金系列答案
点睛学案系列答案
相关题目
两只金丝猴拿着一副扑克牌做算24点游戏.游戏规则是:把正令、副令去掉,J、Q、K分别看作11、12、13点;每次任意抽出四张牌,把这四张牌分别表示的点数通过加、减、乘、除运算(可加括号),谁先列出等于24的算式谁就胜.
第一局,金丝猴甲抽出4、4、10、10四张牌.
金丝猴乙想了一下,先列出算式(10×10-4)÷4=24.
第二局,金丝猴抽出1、3、9、10四张牌.
金丝猴甲很快列出算式:(10+1)×3-9=24.
小朋友,如果抽出几组牌分别是(2、3、6、9)、(3、7、8、8)、(2、5、6、10)、(1、3、5、9)、(2、2、8、8),你能很快列出得数是24的算式吗?
关 闭
试题分类
高中
数学
英语
物理
化学
生物
地理
初中
数学
英语
物理
化学
生物
地理
小学
数学
英语
其他
阅读理解答案
已回答习题
未回答习题
题目汇总
试卷汇总
练习册解析答案