题目内容

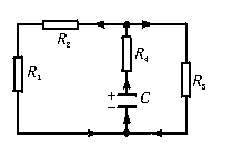
在如图所示的电路中,电源电动势为E=3.0 V,内电阻为r=1.0 Ω.R1R2=10 Ω, R3R4=30 Ω.电容器的电容C=100 mF.最初K处于闭合状态,现将K断开,求断开K后通过各个电阻的电量.

答案:
解析:

解析:K处于闭合时,闭合电路的总电阻为

R=+r=9(Ω)

所以干路电流为I===(A)

所以路端电压为U=E-Ir=(V)

由串联电路的分压关系得,电容器两端的电压为

UC=U=2(V)

所以断开前,电容器的带电量为

Q=CUC=2×10-4(C)

K断开后,R1R2串联,再与R3并联,最后和R4串在一起构成电容器放电电路,如图所示.

通过左、右支路的平均电流分别为II,则

==

通过R1R2的电量为Q,通过R3的电量为Q

并且Q=ItQ=It.

由于左、右支路的通电时间相等,

===                                                                                          ①

又  Q+Q=Q                                                                                                      

解①②得:

Q=Q=×2×10-4=8×10-5(C)

Q=Q=×2×10-4=1.2×10-4(C)

则通过R1R2R3R4的电量分别为:

1.2×10-4 C、1.2×10-4 C、8×10-5 C、2×10-4 C


提示:


练习册系列答案
相关题目

违法和不良信息举报电话:027-86699610 举报邮箱:58377363@163.com

精英家教网