题目内容

某学生为了测量一物体的质量,找到了一个力电转换器,该转换器的输出电压正比于受压面的压力(比例系数为k),如图所示。测量时先调节输入端的电压,使转换器空载时的输出电压为0;而后在其受压面上放一物体,即可测得与物体的质量成正比的输出电压U,现有下列器材:力电转换器、质量为m0的砝码、电压表、滑动变阻器、干电池各一个、电键及导线若干、待测物体(可置于力电转换器的受压面上)。请完成对该物体质量的测量。

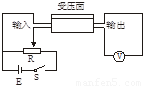
(1)设计一个电路,要求力电转换器的输入电压可调,并且使电压的调节范围尽可能大,在方框中画出完整的电路图。

(2)简要说明测量步骤,求出比例系数k,并测出待测物体的质量m。

(3)请设想实验中可能出现的一些问题。

 

【答案】

(1)

(2)m=m0(3)力电转换器作为一种测量装置就有量程和零误差问题,所以实验中可能会出现的问题有:①待测物体质量超出转换器量程;②因电源电压不够而输出电压调不到零

【解析】

试题分析:物体的重力G与质量的关系是G=mg,重力在数值上等于静止物体对水平支持物的压力F。又题目所给的力电转换器的输出电压正比于受压面的压力即U=kF。因此利用电压表测出的电压值可间接地测量物体的质量。

(1)由于测量时要求输入电压的可调范围尽可能大,所以测量电路的输入端应连成滑动变阻器的分压电路,输出端要接电压表,用以测量输出电压,测量电路如图3-3-11所示。

(2)测量步骤为:

①调节滑动变阻器,使转换器的输出电压为零;

②将砝码m0放在转换器上,记下输出电压U0,则U0=km0g,得k=

③将待测物体放在转换器上,记下输出电压U,测得U=kmg

代入k值得m=m0

(3)力电转换器作为一种测量装置就有量程和零误差问题,所以实验中可能会出现的问题有:①待测物体质量超出转换器量程;②因电源电压不够而输出电压调不到零

考点:考查非纯电阻电路的求解

点评:本题难度中等,关键是理解压力大小是如何影响电路中电流或电阻的,利用压力与电压的关系列公式求解,本题可归结为信息题或传感器问题,也是高考常考的知识点

 

练习册系列答案
相关题目

违法和不良信息举报电话:027-86699610 举报邮箱:58377363@163.com

精英家教网