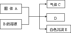
A、B、C、D、E均为中学化学的常见单质或化合物,它们之间的反应关系如图所示:
(1)若A是短周期中原子半径最大的元素构成的单质,E既可溶于盐酸又可溶于NaOH溶液,E溶于NaOH溶液的离子方程式是________;工业上冶炼A的化学反应方程式是________.
(2)若C是既含有极性键又含有非极性键的四原子分子,则实验室制取C的化学方程式是________;1 mol C完全燃烧生成液态水时放热1300 kJ·mol-1,则C完全燃烧的热化学方程式是________.A与B的溶液反应时只生成气体C、碳酸钙沉淀和水,则B的化学式是________.
储氢纳米碳管的研制成功体现了科技的进步.用电弧法合成的纳米碳管常伴有大量的杂质碳纳米颗粒,这种碳纳米颗粒可用氧化气化法提纯,反应中的反应物和生成物有C、CO2、H2SO4、K2Cr2O7、Cr2(SO4)3、H2O七种物质.
(1)
若将碳纳米颗粒分散到一定溶剂中,形成稳定的分散系,所具的性质有________
①丁达尔效应
②加入饱和(NH4)2SO4溶液产生聚沉
③可通过半透膜
(2)
请用上述物质填空,并配平化学方程式:
________C+________+________H2SO4→________K2SO4+________+________Cr2(SO4)3+________H2O
(3)
H2SO4在上述反应中表现出来的性质是
A.
氧化性
B.
氧化性和酸性
C.
酸性
D.
还原性和酸性
(4)
若反应中电子转移了0
(5)
若将一定量的上述气体通入含0
现有A、B、C、D、E五种盐溶液,分别由K+、NH、Ag+、Ba2+、Al3+、Cl-、Br-、CO、SO、NO中的阳离子与阴离子各一种组成(五种盐所含阴、阳离子各不相同).
已知:①A+B→白↓;②A+C→白↓;③A+D→白↓;④B+C+H2O→白↓+气体;⑤A的溶液呈中性;⑥B的溶液中c(OH-)>c(H+);⑦C、D、E三种溶液的pH<7.根据以上事实,回答下列问题:
(1)写出化学式:C________ D________ E________
(2)用离子方程式表示:B的溶液中c(OH-)>c(H+)的原因.
下图是多种无机物在一定条件下的转化关系(部分产物及反应条件未列出.)K是形成光化学烟雾及形成酸雨的一种主要气体,N为第三周期元素组成的单质熔点最高的金属,FeS2是一种矿石的主要成份,常用来生产一种重要的强酸.
回答:
(1)在周期表,组成单质L的元素位于第________周期第________族.
(2)K的名称为________,G的化学式________;
(3)写出反应⑤的离子方程式:________
写出⑩的离子方程式:________
(4)反应⑦中,若转移9 mol电子,生成的L________g.
将一定量的SO和含0.7 mol氧气的空气(忽略CO2)放入一定体积的密闭容器中,550℃时,在催化剂作用下发生反应:2SO2+O22SO3(正反应放热).反应达到平衡后,将容器中的混合气体通过过量NaOH溶液,气体体积减少了21.28 L;再将剩余气体通过焦性没食子酸的碱性溶液吸收O2,气体的体积又减少了5.6 L(以上气体体积均为标准状况下的体积).(计算结果保留一位小数)
请回答下列问题:
判断该反应达到平衡状态的标志是
SO2和SO3浓度相等
SO2百分含量保持不变
容器中气体的压强不变
SO3的生成速率与SO2的消耗速率相等
E.
容器中混合气体的密度保持不变
欲提高SO2的转化率,下列措施可行的是
向装置中再充入N2
向装置中再充入O2
改变反应的催化剂
升高温度
求该反应达到平衡时SO3的转化率(用百分数表示).
若将平衡混合气体的5%通入过量的BaCl2溶液,生成沉淀多少克?
废旧印刷电路板的回收利用可实现资源再生,并减少污染.废旧印刷电路板经粉碎分离,能得到非金属粉末和金属粉末.
下列处理印刷电路板非金属粉末的方法中,不符合环境保护理念的是
热裂解形成燃油
露天焚烧
作为有机复合建筑材料的原料
直接填埋
用H2O2和H2SO4的混合溶液可溶出印刷电路板金属粉末中的铜.已知:Cu(s)+2H+(aq)Cu2+(aq)+H2(g) H=-64.39 KJ·mol-1 2H2O2(l)2H2O(l)+O2(g) H=-196.46 KJ·mol-1 H2(g)+O2(g)H2O(l) H=-285.84 KJ·mol-1,在H2SO4溶液中Cu与H2O2反应生成Cu2+和H2O的热化学方程式为________.
控制其他条件相同,印刷电路板的金属粉末用10% H2O2和3.0 mol·L-1 H2SO4的混合溶液处理,测得不同温度下铜的平均溶解速率(见下表).
当温度高于40℃时,铜的平均溶解速率随着反应温度升高而下降,其主要原因是________.
在提纯后的CuSO4溶液中加入一定量的Na2CO3和NaCl溶液,加热,生成CuCl沉淀.制备CuCl的离子方程式是________.
已知某可逆反应mA(g)+nB(g)qC(g)在密闭容器中进行.如图所示反应在不同时间t,温度T和压强P与反应物B的体积分数的关系曲线.根据图象填空((1)、(2)、(3)题填“>”、“<”或“=”):
((1)、(2)、(3)题填“>”、“<”或“=”):
(1)温度的关系;T1________T2;
(2)压强的关系;P1________P2;
(3)化学计量数的关系;m+n________q;
(4)该反应的正反应为________反应.(填“吸热”或“放热”)
(5)若B是有色物质,A、C均无色,若容器体积不变,则加入C时混合物颜色________;若维持容器内压强不变,充入氖气时,混合物颜色________(填“变深”“变浅”或“不变”)
原子序数由小到大排列的四种短周期元素X、Y、Z、W,四种元素的原子序数之和为32,在周期表中X是原子半径最小的元素,Y、Z左右相邻,Z、W位于同主族.
(1)X元素是________(填元素名称)
(2)X与W组成的化合物中存在________键(填“离子”、“共价”).
(3)由X、Y、Z、W四种元素中的三种组成的一种强酸,该强酸的稀溶液能与铜反应,离子方程式为________.
(4)由X、Y、Z、W四种元素可组成离子化合物A
①若
②若A既能与盐酸反应,又能与氯水反应,写出A与氯水反应的离子方程式________.
(5)由
a
b
①B的化学式为________.
②已知100 mL 1 mol/L的B溶液能与20 mL 1 mol/L的酸性KMnO4溶液恰好反应.写出反应的离子方程式________.
过氧化氢俗名双氧水,医疗上利用它有杀菌消毒作用来清洗伤口.根据下列反应回答问题:
A
B.Ag2O+H2O22Ag+O2↑+H2O
C.2H2O2=2H2O+O2↑
D.3H2O2+Cr2(SO4)3+10KOH2K2CrO4+3K2SO4+8H2O
上述反应中,H2O2仅体现氧化性的反应是(填代号,下同)________,H2O2既体现氧化性又体现还原性的反应是________,H2O2体现酸性的反应是________.
上述反应说明H2O2、Ag2O、K2CrO4的氧化性由强到弱的顺序是________.
保存过氧化氢试剂瓶上的最适合贴上的一个标签是
某强酸反应体系中发生的一个氧化还原的离子反应,反应物和生成物共六种微粒:O2、MnO4-、H2O、Mn2+、H2O2、H+.已知该反应中H2O2只发生了如下过程:H2O2→O2.
①反应体系选择的酸是:________(填序号).
A.盐酸
B.浓硫酸
C.稀硫酸
D.醋酸
②如果上述反应中有6.72 L(标准状况)气体生成,转移的电子为________mol.
H2O2有时可作为矿业废液消毒剂,有“绿色氧化剂”的美称;如消除采矿业胶液中的氰化物(如KCN),经以下反应:KCN+H2O2+H2O=A+NH3
根据反应框图填空,已知反应①~⑤均为工业生产及应用中常见反应,其中B、G、I、J、L均为常见单质,B、D、J、L为气体.A是工业生产F的重要矿石原料的主要成份,其相对分子质量为120.
(1)I元素在元素周期表中的位置________;M中阴离子的结构示意图:________.
(2)固体A中所包含的化学键与固体Na2O2类似,则A的电子式为________.
(3)写出反应①所使用设备的名称________.
(4)写出下列化学反应的离子方程式:
①反应⑤:________;
②G与N的反应:________;
③K与L的反应:________.
(5)已知每生成16 g D,放出106.5 kJ热量,则反应①的热化学方程式为:________.