题目内容
|
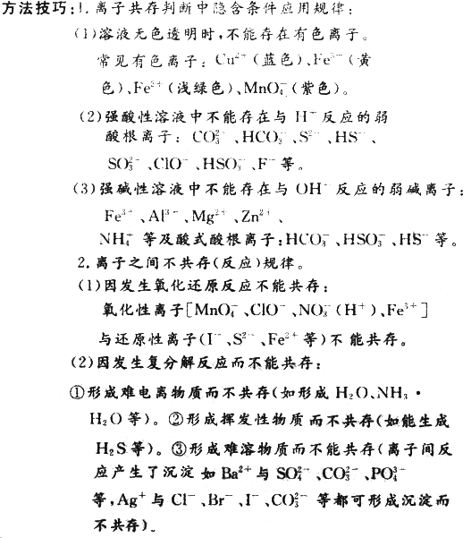
在强酸性无色透明溶液中,下列各组离子能大量共存的是 | |
| [ ] | |
A. |
Fe3+、K+、Cl-、 |
B. |
Ag+、Na+、 |
C. |
Zn2+、A3+、 |
D. |
Ba2+、 |
答案:C
解析:
解析:
|
|
练习册系列答案
相关题目
题目内容
|
在强酸性无色透明溶液中,下列各组离子能大量共存的是 | |
| [ ] | |
A. |
Fe3+、K+、Cl-、 |
B. |
Ag+、Na+、 |
C. |
Zn2+、A3+、 |
D. |
Ba2+、 |
|
|