ÌâÄ¿ÄÚÈÝ
¶ÁÏÂÁвÄÁÏ£¬Íê³ÉÏÂÁÐÎÊÌ⣨15·Ö£¬Ã¿¿Õ1·Ö£©
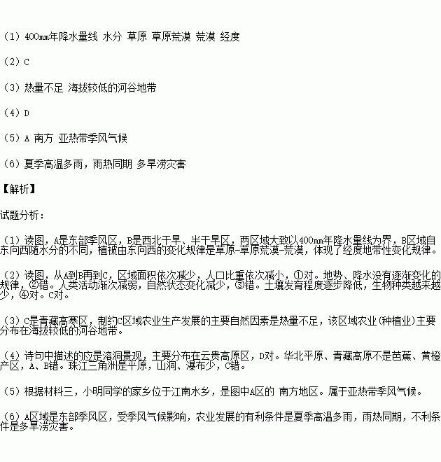
²ÄÁÏÒ» ÖйúÈý´ó×ÔÈ»ÇøÍ¼
![]()
²ÄÁ϶þ ÓÐÊ«¾äÕâÑùдµ½£º¡°ÎÞɽ²»¶´£¬ÎÞ¶´²»Ææ£¬ÎÞ´å²»éÅ£¬ÎÞéŲ»Òñ¡£ÓÐË®½Ô³ÉÆÙ£¬³ÇΪʯͷÆö¡£×óÊÖÁà°Å½¶£¬ÓÒ¼ç¿æ»Æ³È¡£Ïà·êÎãÐëÎÊ£¬Ê®¾Å²¼ÒÀÈË¡£¡±
²ÄÁÏÈý СÃ÷ͬѧÔÚËûµÄ×÷ÎÄ¡¶ÎҵļÒÏç¡·ÖÐдµÀ£º¡°ËÄÔµÄÔ糿£¬¹ãÀ«µÍƽµÄÌïÒ°Ò»ÍûÎ޼ʣ¬´¬¶ùÔÚÃÜÈçÖëÍøµÄºÓÁ÷Öд©Ëó£¬Î¢·çÐìÀ´£¬ÌïÀïÂÌÓÍÓ͵ĵ¾ÑíÓ·çÆðÎè¡£Ìï±ßµÄ²ÉÉ£¹ÃÄï»¶¸èЦÓ³ØÖеÄÓã¶ù²»Ê±Ô¾³öË®Ãæ£¬ÌÁ±ßÉÏÕáÃç×Â׳£¬¹ûÊ÷»¨Ï㣬һÅÉ´ºÒⰻȻ֮¾°¡£¡±
(1)A¡¢BÁ½ÇøÓò´óÖÂÒÔ__________mmÄêµÈ½µË®Á¿Îª½ç£¬BÇøÓò×Ô¶«ÏòÎ÷Ëæ__________µÄ²»Í¬£¬Ö²±»Óɶ«ÏòÎ÷µÄ±ä»¯¹æÂÉÊÇ_____________¡ª_____________¡ª________________£¬ÌåÏÖÁË________µØ´øÐԱ仯¹æÂÉ¡£
(2) ÎÒ¹úµÄÈý´ó×ÔÈ»Çø¸÷¾ßÌØÉ«£¬ÇøÓò¼ä×ÔÈ»²îÒìÏÔÖø£¬²¢ÇÒÓ°Ïìµ½ÈËÀàµÄÉú²ú»î¶¯¡£´ÓAµ½BÔÙµ½CµÄ±ä»¯£¬ÕýÈ·µÄÊÇ £¨ £©
¢ÙÇøÓòÃæ»ýÒÀ´Î¼õÉÙ£¬È˿ڱÈÖØÒÀ´Î¼õС ¢ÚµØÊÆÖð¼¶Éý¸ß£¬½µË®Öð½¥¼õÉÙ
¢ÛÈËÀà»î¶¯½¥´Î¼ÓÇ¿£¬×ÔȻ״̬±ä»¯Öð½¥±ä´ó
¢ÜÍÁÈÀ·¢Óý³Ì¶ÈÖð²½½µµÍ£¬ÉúÎïÖÖÀàÔ½À´Ô½ÉÙ
A£®¢Ù¢Ú B£®¢Ú¢Ü C£®¢Ù¢Ü D£®¢Ù¢Û
(3)ÖÆÔ¼CÇøÓòũҵÉú²ú·¢Õ¹µÄÖ÷Òª×ÔÈ»ÒòËØÊÇ_____________£¬¸ÃÇøÓòũҵ(ÖÖÖ²Òµ)Ö÷Òª·Ö²¼ÔÚ_______________________¡£
£¨4£©²ÄÁ϶þÊ«¾äÖÐÃè»æµÄ¾°¹Û¿ÉÄܳöÏÖÔÚ £¨ £©
A.»ª±±Æ½Ô B.Çà²Ø¸ßÔ
C.Öé½Èý½ÇÖÞ D.ÔÆ¹ó¸ßÔ
£¨5£©Ð¡Ã÷ͬѧµÄ¼ÒÏçλÓÚͼÖÐ________ÇøµÄ________µØÇø£¬Ö÷ÒªÊô_________________Æøºò¡£
£¨6£©AÇøÓòũҵ·¢Õ¹µÄÓÐÀûÌõ¼þÊÇ_______________________£¬²»ÀûÌõ¼þÊÇ___________________________¡£
¶ÁÏÂ±í£¬Íê³ÉÏÂÁÐÎÊÌâ¡£
±í£ºÄ³ÇøÓò2000¡«2004ÄêʪµØµÄת»¯ µ¥Î»:hm2
ʪµØÀàÐÍ | ºµÌï | ³ÇÕòÓÃµØ | ¹¤¿óÓÃµØ | ²ÝµØ | ÆäËû |
ºÓÇþ | 489 | -7 | 0 | 235 | 48 |
º£Í¿ | 43 | -155 | -2027 | 0 | 17627 |
Ë®¿â¿ÓÌÁ | 25657 | -33 | -211 | 5694 | 926 |
Ë®Ìï | 76 | -793 | -1053 | 0 | 0 |
×¢£º±íÖÐÊý¾ÝÕýÖµ±íʾÕýÏòת»¯¡ª¡ªÊªµØÃæ»ýÔö¼Ó£¬¸ºÖµ±íÊ¾ÄæÏòת»¯¡ª¡ªÊªµØÃæ»ý¼õÉÙ¡£[À´
1.¸÷ÀàʪµØÃæ»ý±ä»¯·ù¶ÈÓÉСµ½´ó˳ÐòΪ
A£®Ë®¿â¿ÓÌÁ º£Í¿ Ë®Ìï ºÓÇþ
B£®ºÓÇþ Ë®Ìï º£Í¿ Ë®¿â¿ÓÌÁ
C£®Ë®Ìï ºÓÇþ Ë®¿â¿ÓÌÁ º£Í¿
D£®ºÓÇþ Ë®¿â¿ÓÌÁ º£Í¿ Ë®Ìï
2.Óë2000ÄêÏà±È£¬2004Äê¸ÃÇøÓò
A£®ÎïÖÖ¶àÑùÐÔÓÐËù¼õÉÙ B£®Ë®ÄñÆÜÏ¢µØ¼õÉÙ
C£®Éú̬»·¾³ÓÐËù¸ÄÉÆ D£®ÊªµØÃæ»ý¼õÉÙ