ÌâÄ¿ÄÚÈÝ

¸ù¾ÝÒÔϲÄÁÏ£¬»Ø´ðÎÊÌâ

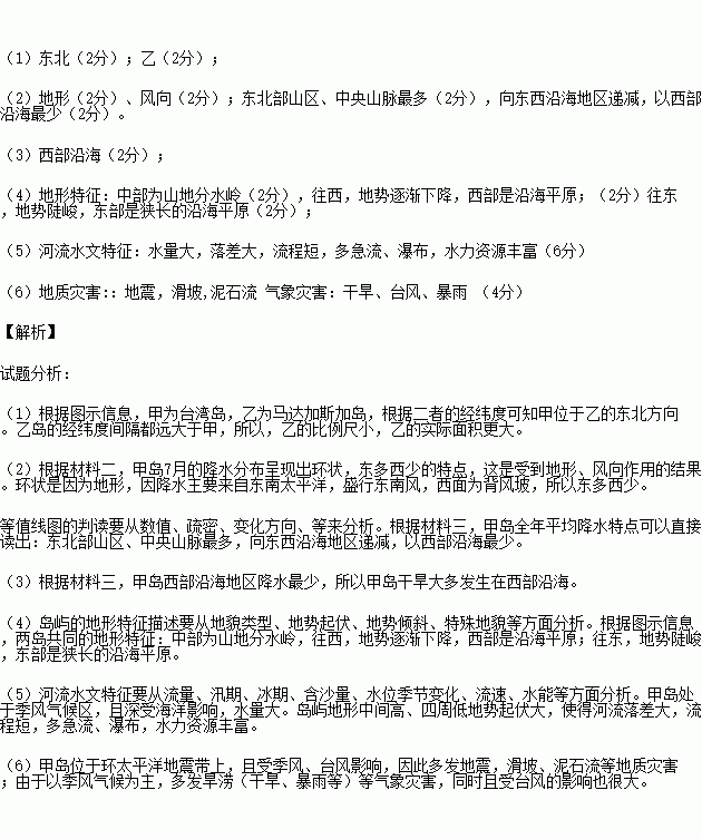
²ÄÁÏÒ»£ºÊÀ½çijÁ½´óµºÓìͼ

²ÄÁ϶þ£º¼×µºÆßÔ·ݵĽµÓêÈÕÊý·Ö²¼Í¼£¨×î×óͼ£©

²ÄÁÏÈý£º¼×µºÄ꽵ˮÁ¿·Ö²¼Í¼ºÍ¼×µºÄêÕô·¢Á¿·Ö²¼Í¼

£¨1£©¸ù¾Ý²ÄÁÏÒ»£¬¼×µºÎ»ÓÚÒÒµºµÄ ·½Ïò£¬¼×¡¢ÒÒÁ½µºÃæ»ý½Ï´óµÄÊÇ µº

£¨2£©¸ù¾Ý²ÄÁ϶þ£¬Ó°Ïì¼×µºÆßÔ½µÓêÈÕÊýµÈÖµÏß·Ö²¼µÄ×îÖ÷ÒªÒòËØÊÇ ¡¢ £¬²ÄÁÏÈýÏÔʾ¸ÃµºÄêÆ½¾ù½µË®Á¿µÄ·Ö²¼ÌØÕ÷ÊÇ

£¨3£©¸ù¾Ý²ÄÁÏÈýÅжϣ¬¼×µº¸Éºµ´ó¶à·¢ÉúÔÚ µØÇø

£¨4£©¸ù¾ÝÉÏÊö²ÄÁÏ£¬¼òÊöÁ½µºµØÐεØÊƵÄÏàÍ¬ÌØÕ÷

£¨5£©ÃèÊö¼×µººÓÁ÷µÄË®ÎÄÌØÕ÷

£¨6£©¸ù¾Ý²ÄÁÏ·ÖÎö¼×µºÈÝÒ×·¢ÉúµÄµØÖÊÔÖº¦ºÍÆøÏóÔÖº¦ÓÐÄÄЩ£¿

Á·Ï°²áϵÁдð°¸
Ïà¹ØÌâÄ¿

±´¼Ó¶ûºþλÓÚ¶íÂÞ˹Äϲ¿£¬ÊÇÊÀ½çÉÏ×îÉîµÄµ­Ë®ºþ£¬ÊôÆ¶ÓªÑøºþ£¬ºþˮ͸Ã÷¶È¼«¸ß¡£¶í¹ú´ó×÷¼ÒÆõÚ­·òÔøÃèдµÀ£º¡°ºþË®Ç峺͸Ã÷£¬Í¸¹ýË®Ãæ¾ÍÏñ͸¹ý¿ÕÆøÒ»Ñù£¬Ò»Çж¼ÀúÀúÔÚÄ¿£¬ÎÂÈá±ÌÂ̵ÄˮɫÁîÈËÉÍÐÄÔÃÄ¿¡­¡­¡±Ã¿´ºÇ^ʱºþÃæ³£»á³öÏÖ4Ã×ÒÔÉϵķçÀË£¬ºþ±ßɳ̲ÉÏÉú³¤×ÅÒ»Ð©ÆæÌØµÄËÉÊ÷£¬ÓÐ2¡«3Ã׸ߵĸù²¿Âã¶ÔÚµØÉÏ£¬³ÉÄêÈË¿ÉÒÔ×ÔÓɵĴӸùÏ´©ÐС£Íê³ÉÏÂÁÐÎÊÌâ¡£

1.µ¼Ö±´¼Ó¶ûºþºþË®¡°ÎÂÈá±ÌÂÌ¡±µÄÔ­Òò²»°üÀ¨

A£®ºþ²´½ÏÉî B£®ºþÖеÄÔåÀàÖ²Îï·±Ö³¿ì

C£®ºÓÁ÷ÈëºþÄàɳÁ¿Ð¡ D£®ºþ²´ÖÜΧµÄÈËÀà»î¶¯ÉÙ

2.¡°¸ßõÎÊ÷¡±¸ù²¿Âã¶µÄÔ­ÒòÊÇ

A£®½µË®·á¸»£¬±ãÓÚÊ÷ľÎüÊÕË®·Ö

B£®¶³ÍÁÉîºñ£¬¸ù²¿²»Ò×ÉîÈëÍÁÈÀ

C£®·çÀ˾޴󣬵¼Ö¸ù²¿ÍÁÈÀÇÖÊ´

D£®»ýÑ©Ñڸǣ¬ÀûÓÚÊ÷ľ°²È«Ô½¶¬

3.¹ØÓÚÈÕ±¾ºÍÐÂ¼ÓÆÂµÄÐðÊö£¬²»ÕýÈ·µÄÊÇ

A.ÈÕ±¾ºÍÐÂ¼ÓÆÂ¶¼ÀûÓÃÁ˱¾¹úµÄÓÐÀûÌõ¼þѸËÙ·¢Õ¹¾­¼Ã

B.ÂÃÓÎÒµÊÕÈëÊÇÐÂ¼ÓÆÂÍâ»ãµÄÖØÒªÀ´Ô´Ö®Ò»

C.Á½¹ú¶¼»ý¼«·¢Õ¹¶ÔÍâóÒ׺ͺ£ÉϺ½ÔË

D.ÈÕ±¾ÓÐÊÀ½çÖøÃûµÄÓæ³¡¡ª¡ª±±º£Ó泡

Î¥·¨ºÍ²»Á¼ÐÅÏ¢¾Ù±¨µç»°£º027-86699610 ¾Ù±¨ÓÊÏ䣺58377363@163.com

¾«Ó¢¼Ò½ÌÍø