题目内容
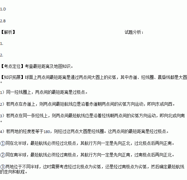
一架飞机从甲地 (60°N、100°W)起飞,沿最近航线匀速飞行,8小时后抵达乙地 (60°N、80°E)。据此回答下列各题。
1.飞机途中航向
A. 一直不变 B. 先朝东北后朝东南
C. 先朝西北后朝西南 D. 先朝北后朝南
2.这架飞机若以同样速度,沿60°N纬线飞行,抵达乙地大致需要
A. 16小时 B. 12小时 C. 20小时 D. 24小时
练习册系列答案
相关题目
题目内容
一架飞机从甲地 (60°N、100°W)起飞,沿最近航线匀速飞行,8小时后抵达乙地 (60°N、80°E)。据此回答下列各题。
1.飞机途中航向
A. 一直不变 B. 先朝东北后朝东南
C. 先朝西北后朝西南 D. 先朝北后朝南
2.这架飞机若以同样速度,沿60°N纬线飞行,抵达乙地大致需要
A. 16小时 B. 12小时 C. 20小时 D. 24小时