题目内容
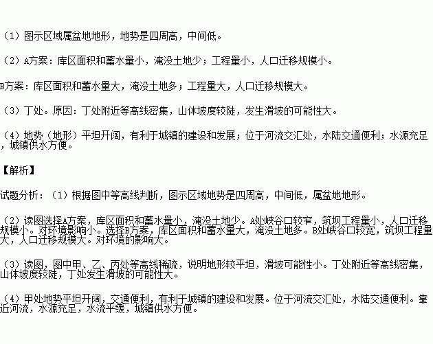
下图为我国南方某区域等高线(单位:米)地形图,读图回答下列问题。
![]()
(1)描述图示区域内的地形、地势特征 。
(2)当地拟修建一座水库,其水坝坝顶的海拔为500米,水库坝址有A处和B处两个选择方案。请选择其中一个方案,并简述其主要的利与弊 。
(3)甲、乙、丙、丁四个村镇中,哪一处发生滑坡的可能性最高 ?请说明主要原因 。
(4)从自然条件的角度,说明甲处成为该区域中心城镇的主要原因 。
练习册系列答案
相关题目
题目内容
下图为我国南方某区域等高线(单位:米)地形图,读图回答下列问题。
![]()
(1)描述图示区域内的地形、地势特征 。
(2)当地拟修建一座水库,其水坝坝顶的海拔为500米,水库坝址有A处和B处两个选择方案。请选择其中一个方案,并简述其主要的利与弊 。
(3)甲、乙、丙、丁四个村镇中,哪一处发生滑坡的可能性最高 ?请说明主要原因 。
(4)从自然条件的角度,说明甲处成为该区域中心城镇的主要原因 。