题目内容

读图,回答下列问题。(10分)

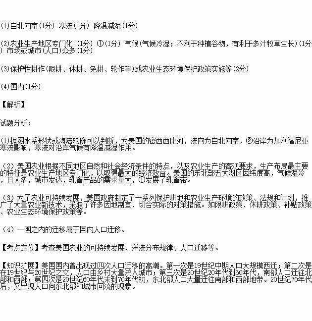
(1)图中虚线范围的河段的流向是 。②沿岸受 (填洋流性质)影响,对②气候影响

(2)美国农业生产布局最主要的特征是 。图中①②③所在的农业带属于乳畜带的是 (填数码),这里重点发展乳肉畜牧业的主要自然条件是 ,主要社会经济条件是

(3)由于过度垦殖和放牧,20世纪30年代在美国中西部地区发生过一系列破坏性的沙尘暴。为此美国政府采取了一些治理措施,寻求农业的可持续发展。请你例举两项措施。

(4)美国人口从东北部向南部、西部“阳光地带”迁移,按迁移的空间范围分,该迁移类型属于 (国际或国内)人口迁移。

练习册系列答案
相关题目

违法和不良信息举报电话:027-86699610 举报邮箱:58377363@163.com

精英家教网