ÌâÄ¿ÄÚÈÝ

¡°×ÔÈ»ÔÖº¦Óë·ÀÖΡ±Ä£¿é£¨10·Ö£©

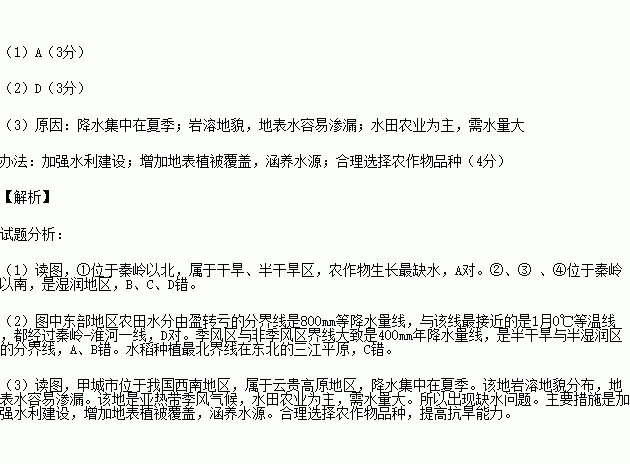
Å©ÌïË®·ÖÓ¯¿÷Á¿Ö¸Ä꽵ˮÁ¿ÓëÅ©Ìï×÷ÎïÓÃË®Á¿Ö®²î£¬Å©Ìï×÷ÎïÓÃË®Á¿ÊÜ×÷ÎïÆ·ÖÖ¡¢¸û×÷ÖÆ¶È¡¢ÍÁµØÐÔÖʵÈÓ°Ï졣ͼ¼×ΪÎÒ¹ú²¿·ÖµØÇøÅ©ÌïË®·ÖÓ¯¿÷Á¿·Ö²¼Í¼£¬Í¼ÒÒΪͼ¼×Öм׳ÇÊÐµÄÆøºò×ÊÁÏ¡£Íê³É£¨1£©¡«£¨3£©Ìâ¡£

£¨1£©ÏÂÁÐËĵØÖÐÅ©×÷ÎïÉú³¤×îȱˮµÄÊÇ£¨µ¥Ñ¡£¬3·Ö£©

A£®¢Ù B£®¢Ú C£®¢Û D£®¢Ü

£¨2£©ÓëͼÖж«²¿µØÇøÅ©ÌïË®·ÖÓÉӯת¿÷µÄ·Ö½çÏß×î½Ó½üµÄÊÇ£¨µ¥Ñ¡£¬3·Ö£©

A£®¼¾·çÇøÓë·Ç¼¾·çÇø½çÏß B£®400mmÄ꽵ˮÁ¿Ïß

C£®Ë®µ¾ÖÖÖ²×î±±½çÏß D£®1ÔÂ0¡æµÈÎÂÏß

£¨3£©·ÖÎö¼×³ÇÊÐËùÔÚÇøÓò³öÏÖÅ©ÌïË®·Ö¿÷ËðµÄÖ÷ÒªÔ­Òò£¬²¢Ìá³ö½â¾ö°ì·¨¡££¨4·Ö£©

Á·Ï°²áϵÁдð°¸
Ïà¹ØÌâÄ¿

¶ÁÏÂÁÐ×ÊÁÏ£¬»Ø´ðÎÊÌâ¡£(12·Ö)

ÏÂͼÖжòÁ¢ÌØÀïÑÇÆøºò¸Éºµ£¬½µË®Á¿Ð¡¶øÇÒ²»Îȶ¨¡£2012ÄêÈ˾ù¹úÃñÊÕÈë½ö270ÃÀÔª£¬Å©ÒµÊǹúÃñ¾­¼ÃµÄÖ§Öù£¬µ«Á¸Ê³²»ÄÜ×Ô¸ø¡£Å©ÒµÉú²ú¼¼ÊõÏà¶ÔÂäºó£¬ÈçÔÚÆ½Ô­¡¢É½µØÐ±ÆÂÖ÷Òª²ÉÓô«Í³µØÃæ¹à¸ÈºÍÒýºé¹à¸ÈµÄ·½Ê½£¬ºÜÉÙʵʩÅç¹à¡¢µÎ¹à¡£Ä¿Ç°ÎÒ¹úºÍ¶òÁ¢ÌØÀïÑÇÕýÔÚ¿ªÕ¹Å©Òµ·½ÃæµÄºÏ×÷¡£

(1)´ÓζȴøÎ»Öᢺ£Â½Î»Öü°¸Ã¹úËù´¦µÄ´óÖÞ·½Î»£¬¸ÅÊö¶òÁ¢ÌØÀïÑǵĵØÀíλÖÃÌØÕ÷ £¨3·Ö£©¡£

(2)¹éÄɶòÁ¢ÌØÀïÑǵĵØÊÆÌØÕ÷ .£¨2·Ö£©

(3)ÓÉÓÚµØÊƵÄÓ°Ï죬ºÓÁ÷µÄÁ÷Ïò¾ßÓÐ__________________________________µÄÌØÕ÷¡£ £¨1·Ö£©

Ò»°ã¶øÑÔ£¬A¡¢B¡¢CÈýÌõºÓÁ÷·¢Ô´Çø´óÆø½µË®²¹¸øÁ¿ÓÉ´óµ½Ð¡ÒÀ´ÎÊÇ________________¡£ £¨1·Ö£©

(4)ÓÉÓÚÊÜ×ÔÈ»»·¾³Óë×ÊÔ´Ìõ¼þµÄÓ°Ï죬¶òÁ¢ÌØÀïÑÇũҵ³ýÓÎÄÁÐóÄÁÒµÒÔÍ⣬ũҵµØÓòÀàÐÍ»¹Óкµ×÷ũҵ£¬¸ÃũҵµØÓòÀàÐ͵ÄÉú²úÌØµãÊÇ ¡££¨3·Ö£©

(5)½áºÏ¶òÁ¢ÌØÀïÑÇũҵ·¢Õ¹ÃæÁÙµÄÖ÷ÒªÎÊÌ⣬¼òÊö¸Ã¹ú¿ÉÒÔ²ÉÈ¡µÄ´ëÊ©¡£

´ëÊ©£º_________________________________________________________¡££¨2·Ö£©

Î¥·¨ºÍ²»Á¼ÐÅÏ¢¾Ù±¨µç»°£º027-86699610 ¾Ù±¨ÓÊÏ䣺58377363@163.com

¾«Ó¢¼Ò½ÌÍø